3月美联储议息会议点评:美联储开启加息周期,缩表时点或将临近
来源:找钢指数
2022年03月17日 12:03
专栏:市场评述
核心观点
3月议息会议,美联储宣布2018年以来首次加息。点阵图显示有12名委员认为2022年至少再加息6次,经济预测方面,美联储下调今年经济增长预期,同时大幅上调通胀水平预测。鲍威尔表示持续加息是合适的,最快可以在5月开始缩表。我们预计美联储年内加息6次左右,缩表或于今年年中开始,加息节奏较快,后续加息节奏取决于通胀水平与经济增速。短期内10年期美债收益率或将震荡上行,10年期中国国债收益率或呈现震荡格局。
议息会议结果:利率工具方面,在本次议息会议上,美联储上调联邦基金利率25个基点至0.25%-0.5%;资产购买方面,决定将美联储持有的美国国债的所有本金支付在拍卖中展期,并将美联储持有的机构债务和机构抵押贷款支持证券的所有本金支付再投资于机构 MBS。经济预期方面,美联储增加了“通货膨胀率仍然居高不下,反映了与大流行相关的供需失衡,能源价格上涨以及更广泛的价格压力”以及“俄乌冲突对美国经济的影响是高度不确定的,但在短期内,冲突和相关事件可能会对通胀造成额外的上行压力,并给经济活动带来压力”的表述。
政策利率预测与经济前景预测:政策利率预测的点阵图显示,所有委员预计将在2022年加息,且有12名委员认为2022年至少再加息6次。经济前景预测方面,美联储继续下调今年经济增长预测,同时大幅上调通胀预测。预期2022年GDP增长2.8%(2021年12月预期4.0%);预期2022年失业率为3.5%(2021年12月预期3.5%);预期2022年PCE通胀率为4.3%(2021年12月预期2.6%)。
鲍威尔讲话要点:高通胀、经济强劲和劳动力市场强劲且紧张的背景下,持续加息是合适的,并且美联储需要尽可能快地使利率回到更加中性的水平。最快可以在5月开始缩表,缩表计划框架将与上一次相似,缩表速度将比上次更快。货币政策对通胀和经济的影响有滞后效应,经济状况能够承受紧缩的货币政策。预期通胀将保持高水平直到年中,将在今年下半年回落。相信美联储可以在维持就业市场强劲的同时缓解通胀。
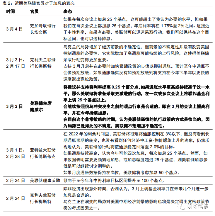
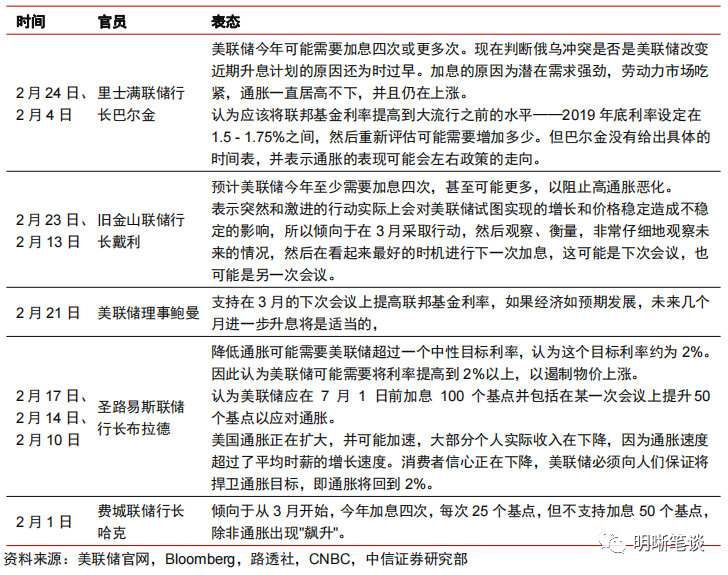
美联储言行一致并继续释放鹰派信号,俄乌冲突对于美国经济的影响仍高度不确定。美联储上调近三年通胀预测,反映美联储认为通胀上涨冲击将较为持久,同时点阵图显示今年加息次数为7次,并且2023年与2024年目标利率高于长期中性利率,美联储继续释放较强鹰派信号。此次会议开启2018年12月以来首次加息,美联储3月加息幅度与时点与1月议息会议与鲍威尔之前发言一致。鲍威尔表示预期通胀将保持高水平直到年中,将在今年下半年回落,短期仍有石油价格、大宗商品价格上涨导致的通胀上行压力,如果通胀数据显示需要更快地加息,美联储会采取行动。鲍威尔在听证会上也表示美联储可能会在一次或多次会议上将联邦基金利率上调25个基点以上。鲍威尔表示俄乌冲突对于美国经济的影响是高度不确定的,除了全球石油和大宗商品价格上涨的直接影响外,俄乌冲突可能会抑制国外的经济活动并进一步破坏供应链,将通过贸易和其他渠道对美国产生溢出效应。我们认为美联储紧缩节奏需观察后续俄乌冲突持续时间、欧美制裁的破坏性与持续性、经济增速以及通胀水平。
点阵图显示加息节奏加快并且全年加息次数为7次,我们预计美联储加息次数为6次左右。本次会议点阵图显示2022年加息次数为7次,较2021年12月点阵图显示的加息次数增加了4次。当前俄乌冲突升级,国际能源、金属、粮食价格飙升,推升美国通胀水平持续攀升。此次经济预测中,美联储对于PCE和核心PCE的预测也均较去年12月预测大幅提升。鲍威尔在新闻发布会上表示美联储有一个年内稳步加息的计划。美联储需要尽可能快的使利率回到更加中性的水平,然后如果情况合适会将利率提升至超过中性水平。部分美联储官员表示若通胀没有如预期放缓则支持后续更快加息。我们预计美联储年内加息6次左右、加息节奏较快,后续加息节奏需关注美国通胀水平与经济增速。
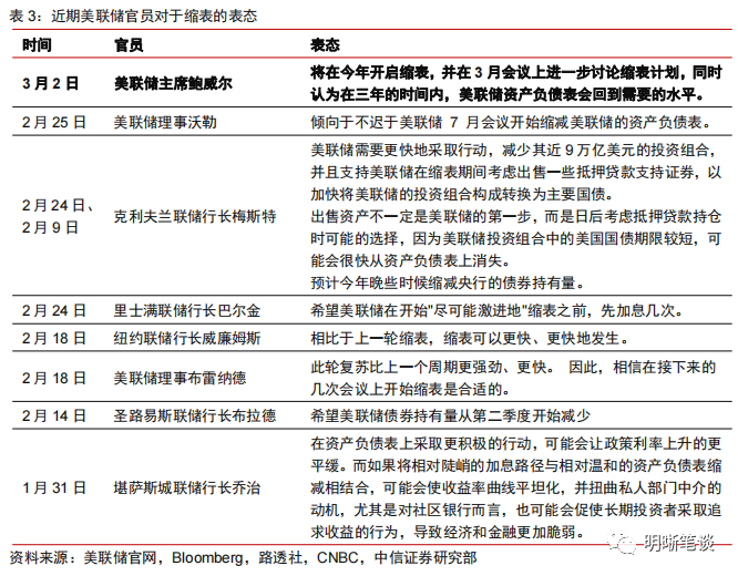
缩表或今年年中开始,缩表速度将比上次更快。美联储3月下调了经济增速预测,上调了通胀预测。在通胀难以较快回落、经济前景存在一定不确定性的背景下,鲍威尔在新闻发布会上表示缩表的时机已经到来,此次会议上缩表讨论取得了良好的进展,最快可以在5月开始缩表,缩表速度将比上次更快,会议纪要将披露更详细的内容。此外,鲍威尔在3月听证会中表示在三年的时间内,美联储资产负债表会回到需要的水平。多位美联储官员表示需在今年开启缩表,并且较多美联储官员支持缩表节奏应快于上一轮缩表,部分官员倾向于于今年第二季度或年中开启缩表。我们维持在《债市启明系列20220224—如何看待美国今年财政力度以及发债节奏?》中“美联储或于今年年中开启缩表”的判断。
市场预计美联储2022年后续会议均加息,5月会议加息50个基点。俄乌冲突导致通胀风险进一步上行,美国通胀回落时点推迟且不确定性增加。根据5年期盈亏平衡通胀率和最新密歇根大学通胀预期,当前美国通胀预期近期由于俄乌战争再次骤升,创2008年以来最高值。根据芝加哥商品交易所FedWatch工具,市场预期美联储2022年后续会议均加息,在5月议息会议上完成2000年以来第一次加息50个基点,并2022年底目标利率区间为2.00%-2.25%。
预计美联储或于年内加息六次左右,短期内10年期美债收益率或将震荡上行,10年期中国国债收益率或呈现震荡格局。根据本次议息会议点阵图和鲍威尔的讲话,我们认为今年年内美联储可能完成6次左右加息,加息节奏较快,后续加息节奏取决于通胀水平与经济增速;缩表或于今年年中开始,最早可以在5月开启,此轮缩表速度将快于上一轮。对于美债利率而言,在疫情扰动消退,通胀增速短期难以较快回落的背景下,通胀高企持续与加息预期或推动通胀预期与实际利率上行,10年期美债利率或震荡上行。但须注意俄乌冲突后续演变对于美国经济、通胀负面影响的持续性与严重性,可能会进一步影响美联储紧缩决定。对于中债利率而言,经济稳健增长信号较强,但宽信用兑现节奏仍偏慢并存在一定不确定性,短期内10年期中国国债利率或呈现震荡格局。
正文
议息会议结果
利率工具方面,在本次议息会议上,美联储上调联邦基金利率25个基点至0.25%-0.5%。理事会一致投票决定将准备金余额支付的利率提高至0.4%,自2022年3月17日起生效。基础信贷利率提高25个基点至0.5%不变。
资产购买方面,美联储将持有的证券进行再投资。声明称:“将美联储持有的美国国债的所有本金支付在拍卖中展期,并将美联储持有的机构债务和机构抵押贷款支持证券 (MBS) 的所有本金支付再投资于机构 MBS。”并且委员会预计将在即将召开的会议上开始减少其持有的国债和机构债务以及机构抵押贷款支持证券。
经济预期方面,美联储增加了“通货膨胀率仍然居高不下,反映了与新冠大流行相关的供需失衡,能源价格上涨以及更广泛的价格压力”以及“俄乌冲突对美国经济的影响是高度不确定的,但在短期内,冲突和相关事件可能会对通胀造成额外的上行压力,并给经济活动带来压力”的表述。经济活动和就业指标继续增强。近几个月就业增长稳健,失业率实质性下降。通货膨胀率仍然居高不下,反映了与新冠大流行相关的供需失衡,能源价格上涨以及更广泛的价格压力。俄乌冲突正在造成巨大的人类和经济困难。对美国经济的影响是高度不确定的,但在短期内,俄乌冲突和相关事件可能会对通胀造成额外的上行压力,并给经济活动带来压力。
美联储政策利率预测与经济预测
本次议息会议美联储更新了政策利率预测与经济预测。政策利率预测的点阵图显示,所有委员预计将在2022年加息,且有12名委员认为2022年至少再加息6次。美联储官员预计2023年年底利率将达到2.8%,2024年年底利率将保持在2.8%,长期利率预期中值为2.4%。
美国经济前景预测,经济增长方面,美联储预期2022年GDP增长2.8%,2021年12月预期4.0%;预期2023年增长2.2%,2021年12月预期2.2%;预期2024年增长2.0%,2021年12月预期增长2.0%;更长周期预计增长1.8%,2021年12月预期增长1.8%。
失业率方面,美联储预期2022年失业率为3.5%,2021年12月预期3.5%;预期2023年为3.5%,2021年12月预期3.5%;预期2024年为3.6%,2021年12月预期3.5%;更长周期预期为4.0%,2021年12月预期4.0%。
通胀方面,美联储预期2022年PCE通胀率为4.3%,2021年12月预期2.6%;预期2023年为2.7%,2021年12月预期2.3%;预期2024年增长2.3%,2021年12月预期2.1%;更长周期预期为2.0%,2021年12月预期2.0%。预期2022年核心PCE通胀率为4.1%,2021年12月预期2.7%;预期2023年为2.6%,2021年12月预期2.3%;预期2024年增长2.3%,2021年12月预期2.1%。
鲍威尔的讲话
美联储主席鲍威尔在当日新闻发布会上表示:高通胀、经济强劲和劳动力市场强劲且紧张的背景下,持续加息是合适的,并且美联储需要尽可能快的使利率回到更加中性的水平;最快可以在5月开始缩表,缩表计划框架将与上一次相似,缩表速度将比上次更快;货币政策对通胀和经济的影响有滞后效应,经济状况能够承受紧缩的货币政策;预期通胀将保持高水平直到年中,将在今年下半年回落;相信美联储可以在维持就业市场强劲的同时缓解通胀。
加息方面,鲍威尔表示:持续加息是合适的,如果如果通胀数据显示需要更快地加息,美联储会采取行动,美联储有一个年内稳步加息的计划;美联储需要尽可能快的使利率回到更加中性的水平,然后如果情况合适会将利率提升至超过中性水平;到今年年底,目标利率将大致处于或高于长期中性利率;事后来看,美联储更早的行动是更合适的;此外,金融环境已经计入加息因素。
缩表方面,鲍威尔表示:缩表的时机已经到来,美联储将缩减资产负债表,以确保高通胀不会根深蒂固;此次会议上缩表讨论取得了良好的进展,最快可以在5月开始缩表,缩表计划框架将与上一次相似,缩表速度将比上次更快,会议纪要中会记录更详细的委员会讨论内容。同时鲍威尔表示缩减资产负债表也能够加大紧缩力度,缩表可能相当于一次额外的加息。
经济方面,鲍威尔表示:奥密克戎变异株疫情造成的经济放缓温和而短暂;俄乌冲突对于美国经济的影响是高度不确定的,除了全球石油和大宗商品价格上涨的直接影响外,俄乌冲突可能会抑制国外的经济活动并进一步破坏供应链,将通过贸易和其他渠道对美国产生溢出效应;金融市场的波动,特别是持续的波动可能会收紧信贷条件并影响实体经济;但经济衰退的可能性并不是特别高,因为目前经济强健,劳动力市场也很强劲且紧张,工资和就业增长继续保持在较高水平,家庭和企业资产负债表强劲,因此所有迹象都表明经济强劲,经济状况能够承受紧缩的货币政策;2.8%的经济增速预期仍然是非常强劲的预期。此外,货币政策对通胀和经济的影响有滞后效应,推高利率和缩表会减少对经济活动的支持,将使经济放缓。
就业方面,鲍威尔表示:没有稳定的物价,就无法实现就业最大化;相信美联储可以在维持就业市场强劲的同时缓解通胀,认为失业率仍可以保持在3.5%因为在疫情冲击前通胀与失业率的联系不是很紧密,以及工资增长虽然会回落但是仍然具有吸引力,在推动充分就业的同时不会推升通胀;工资上涨会使得劳动力市场更具有吸引力;此外,目前退休后回到劳动力市场的人不多。
通胀方面,鲍威尔表示:供应中断加剧,持续时间超过想象;预计在劳动力市场强劲的情况下,通胀率将回归至2%;通胀需要更长的时间才能达到目标。预期通胀将保持高水平直到年中,将在今年下半年回落,明年通胀会以更快速度下降,并认为最初通胀下降主要会是由于供应链缓解而不是货币政策;能源价格上涨推高通胀,并认为短期通胀上行压力主要来自石油价格和其他大宗商品价格,天然气价格对于通胀的推升压力较为有限,因为美国有本国的天然气供应;另一方面,航运的供应链问题会影响通胀,很多国家和企业不想接触俄罗斯商品,所以供应链会更复杂,并且通胀在服务业蔓延是令人担忧的;预计通胀于今年下半年开始下降,但今年通胀仍然会很高,不过会低于去年通胀水平;劳动力参与率提升会有助于缓解工资压力以及通胀压力,预计工资涨幅将回落;不确定工资和通胀共同上涨的现象会持续多久,但是美联储没有看到工资与价格螺旋上升开始或已经根深蒂固的迹象;希望通过美联储工具降低需求,使其更好地与供应保持一致,以降低通胀。
美国近期基本面
近日,美国新型冠状病毒新增确诊人数快速回落至较低水平,美国疫情情况明显好转。截至2022年3月14日,美国新型冠状病毒累计确诊人数达到7879万人,累计死亡人数96万人,3月14日美国新型冠状病毒当日确诊人数为0.69万人。由于Omicron新毒株病毒引发的疫情高峰已过,2022年2月以来新冠确诊病例以及死亡病例快速回落。
从非农就业人数变化来看,就业修复远超预期,劳工短缺边际缓解。美国2月季调后非农就业人口增加67.8万人,远超预期,创2021年7月以来新高,失业率下降至3.8%,为2020年2月以来新低。同时,1月非农由增46.7万人上修至增48.1万,2021年12月非农由增51.0万人上修至增58.8万人,2021年12月与今年1月上修后合计新增9.2万人。2月美国新增非农就业人数远超市场预期,从新增非农就业人数走势来看,2021年12月与今年1月非农数据显示劳动力市场超预期回暖,2月非农就业人数进一步远超预期向好,表明美国就业市场正在稳步复苏。失业率则继续下降,降低0.2个百分点至3.8%,逐步接近2020年2月3.5%的水平。
Omicron变异毒株疫情对于经济的影响逐步消退,居民对于此轮新冠变异毒株疫情冲击敏感性降低,财政刺激退坡后,储蓄水平回归常态或是2月新增非农就业人数远超市场预期的主要原因。Omicron变异毒株导致新一轮疫情的高峰期已过,2月新冠新增病例在1月骤降的基础上进一步减少,虽然新冠死亡病例数仍在上升,但居民对于疫情的担忧以及敏感性减弱。同时,对于个人的财政刺激于去年9月逐渐消退后,居民储蓄恢复常态化水平,或提升居民就业意愿。
通胀方面,2022年2月CPI再创新高,三分法下能源项、食品项为推动通胀的主要因素,八分法下交通运输项与食品与饮料项是拉升通胀的主要因素,主要为俄乌冲突导致国际能源、粮食价格上涨。美国2022年2月CPI同比升7.9%,再创1982年以来新高。核心CPI同比升6.4%,创1982年8月以来的最高涨幅。分项来看,三分法下2月CPI同比增速最高的为能源项,CPI能源分项同比增速达25.6%,环比上涨3.5%,其中汽油价格同比上涨38.0%,环比上涨6.6%。食品价格同比上涨7.9%,环比上涨1.0%。八分法下2月CPI同比增速最高的为交通运输服务项,交通运输价格同比上涨21.1%,环比上涨1.9%,其中汽油价格大幅上涨推动发动机燃料价格同比上涨38.1%。此外,在美国CPI组成中权重占比约三分之一的住房价格(八分法下住宅项的细分项)持续上涨,同比增长4.7%。
消费方面,美国消费呈现下降趋势,消费者信心下降至历史低位水平。1月零售销售环比上升3.8%,涨幅超出市场预期,同比增速12.96%,由于个人储蓄水平回归常态,但可支配收入水平仍高于疫情发生前的趋势,美国消费目前仍保持一定韧性。消费者信心方面,密歇根大学消费者信心指数3月进一步下跌至59.7,低于预期61.4,为2011年9月以来最低值。消费者信心数据显示,即使疫情显著好转,高企的通胀导致消费者信心持续下降至历史低位水平,未来美国消费复苏动能或趋弱。
投资方面,未季调美国耐用品新增订单1月同比增长7.9%,季调环比上升1.57%,高于预期的1%以及前值的1.2%。1月耐用品新增订单环比上升主要因为运输设备订单数量大幅上升,非国防飞机及零部件环比上升15.64%。除国防外耐用品新增订单环比增长1.6%,扣除飞机和国防硬件的核心资本品新订单额环比上升0.9%。扣除飞机和国防的资本耐用品订单的增长,反映了美国企业投资意愿进一步提升。
经济景气方面, 2月制造业较前值回升,非制造业PMI较前值大幅回落。美国2月ISM制造业PMI为58.6,与1月相比有所上升,仍为历史较高位,疫情好转带动制造业回暖,市场信心有所提振。分项方面,企业补库存较为积极,订单库存项上升至65,新订单、新出口订单、产出、自有库存均有所提升。美国2月ISM非制造业PMI为56.5,较1月的59.9大幅下降。分项方面,新订单指数为56.1,较上月的61.7下降5.6个百分点,商业活动、就业较1月有所回落,供应商交付指数也提升0.5个百分点,反映供应限制仍较严重,供应链中断、产能限制、通胀高位运行、运输拥堵和劳动力短缺仍阻碍企业满足需求的能力,导致商业活动与业务增长降温。
点评
美联储言行一致并继续释放鹰派信号,俄乌冲突对于美国经济的影响仍高度不确定。美联储将2022年PCE增速预测从2.6%上调为4.3%,2023年从2.3%上调至2.7%,2024年由2.1%提升至2.3%,反映美联储认为通胀上涨冲击将较为持久。点阵图表示今年加息次数为7次,并且2023年与2024年目标利率高于长期中性利率,美联储继续释放较强鹰派信号。美联储资产购买于3月9日停止,此次会议开启2018年12月以来首次加息,美联储3月加息幅度与时点与1月议息会议与鲍威尔之前发言一致。鲍威尔表示预期通胀将保持高水平直到年中,将在今年下半年回落,短期仍有石油价格、大宗商品价格上涨导致的通胀上行压力,如果通胀数据显示需要更快地加息,美联储会采取行动,并且持续加息是合适的。鲍威尔在听证会上也表示,如果通胀更高或持续高于这一水平,美联储可能会在一次或多次会议上将联邦基金利率上调25个基点以上。鲍威尔表示俄乌冲突对于美国经济的影响是高度不确定的,除了全球石油和大宗商品价格上涨的直接影响外,俄乌冲突可能会抑制国外的经济活动并进一步破坏供应链,将通过贸易和其他渠道对美国产生溢出效应。我们认为美联储紧缩节奏需观察后续俄乌冲突持续时间、欧美制裁的破坏性与持续性、经济增速以及通胀水平。如果俄乌冲突导致通胀更高更持久,美联储可能会采取更快的紧缩步伐;但如果俄乌战争持续,消费者信心进一步下滑以及实际工资下降导致消费增长乏力开始拖累经济增长,美联储也可能会采取更谨慎的行动。
点阵图显示加息节奏加快并且全年加息次数为7次,我们预计美联储加息次数为6次左右。本次会议点阵图显示2022年加息次数为7次,较2021年12月点阵图显示的加息次数增加了4次。当前俄乌冲突升级,国际能源、金属、粮食价格飙升,推升美国通胀水平持续攀升,继续创1982年以来新高。此次经济预测中,美联储对于PCE和核心PCE的预测也均较去年12月预测大幅提升,2022年的PCE和核心PCE增速分别达到4.3%和4.1%。鲍威尔在新闻发布会上表示美联储有一个年内稳步加息的计划;美联储需要尽可能快地使利率回到更加中性的水平,然后如果情况合适会将利率提升至超过中性水平。部分美联储官员表示若通胀没有如预期放缓则支持后续更快加息。我们预计美联储年内加息6次左右,加息节奏较快,后续加息节奏需关注美国通胀水平与经济增速。
缩表或今年年中开始,缩表速度将比上次更快。美联储3月下调了经济预测,上调了通胀预测。在通胀难以较快回落、经济前景存在一定不确定性的背景下,鲍威尔在新闻发布会上表示缩表的时机已经到来,此次会议上缩表讨论取得了良好的进展,最快可以在5月开始缩表,缩表计划框架将与上一次相似,缩表速度将比上次更快,会议纪要将披露更详细的内容。此外,鲍威尔在3月听证会中认为在三年的时间内,美联储资产负债表会回到需要的水平。多位美联储官员表示需在今年开启缩表,并且较多美联储官员支持缩表节奏应快于上一轮缩表,部分官员倾向于于今年第二季度或年中开启缩表。我们维持在《债市启明系列20220224—如何看待美国今年财政力度以及发债节奏?》中“美联储或于今年年中开启缩表”的判断。
市场预计美联储2022年后续会议均加息,5月会议会加息50个基点。俄乌冲突导致通胀风险进一步上行,美国通胀回落时点推迟且不确定性增加。根据5年期盈亏平衡通胀率和最新密歇根大学通胀预期,当前美国通胀预期近期由于俄乌冲突再次骤升,创2008年以来最高值。根据芝加哥商品交易所FedWatch工具,市场预期美联储2022年后续会议均加息,在5月议息会议上完成2000年以来第一次加息50个基点,并2022年底目标利率区间为2.00%-2.25%。
预计美联储或于年内加息六次左右,短期内10年期美债收益率或将震荡上行,10年期中国国债收益率或呈现震荡格局。根据本次议息会议点阵图和鲍威尔的讲话,我们认为今年年内美联储可能完成6次左右加息,加息节奏较快,后续加息节奏取决于通胀水平与经济增速。缩表或于今年年中开始,最早可以在5月开启,此轮缩表速度将快于上一轮。对于美债利率而言,在疫情扰动消退,通胀增速短期难以较快回落的背景下,通胀高企持续与加息预期或推动通胀预期与实际利率上行,10年期美债利率或震荡上行。但须注意俄乌冲突后续演变对于美国经济、通胀负面影响的持续性与严重性,可能会进一步影响美联储紧缩决定。对于中债利率而言,经济稳健增长信号较强,但宽信用兑现节奏仍偏慢并存在一定不确定性,短期内10年期中国国债利率或呈现震荡格局。
资金面市场回顾
2022年3月16日,银存间质押式回购加权利率涨跌互现,隔夜、7天、14天、21天和1个月分别变动了-2.93bps、-2.13bps、1.02bps、13.63bps和0.64bp至2.03%、2.11%、2.13%、2.33%和2.43%。国债到期收益率涨跌互现,1年、3年、5年、10年分别变动1.56bps、1.92bps、-1.41bps、-2.25bps至2.14%、2.35%、2.55%、2.80%。3月16日上证综指上涨3.48%至3170.71,深证成指下跌4.02%至12000.96,创业板指下跌5.20%至2635.08。
央行公告称,为维护银行体系流动性合理充裕,3月16日以利率招标方式开展了100亿元7天期逆回购操作。
【流动性动态监测】我们对市场流动性情况进行跟踪,观测2017年开年来至今流动性的“投与收”。增量方面,我们根据逆回购、SLF、MLF等央行公开市场操作、国库现金定存等规模计算总投放量;减量方面,我们根据2020年12月对比2016年12月M0累计增加16010.66亿元,外汇占款累计下降8117.16亿元、财政存款累计增加9868.66亿元,粗略估计通过居民取现、外占下降和税收流失的流动性,并考虑公开市场操作到期情况,计算每日流动性减少总量。同时,我们对公开市场操作到期情况进行监控。
市场回顾及观点
可转债市场回顾
3月16日转债市场,中证转债指数收于400.70点,日上涨1.78%,可转债指数收于1658.51点,日上涨3.01%,可转债预案指数收于1328.65点,日上涨3.62%;平均转债价格135.10元,平均平价为98.88元。384支上市交易可转债,除英科转债停牌,339支上涨,3支横盘,41支下跌。其中迪贝转债(16.78%)、鹏辉转债(12.24%)和伯特转债(11.91%)领涨,美诺转债(-8.50%)、万孚转债(-7.67%)和新天转债(-3.28%)领跌。378支可转债正股, 350支上涨,2支横盘,27支下跌。其中鹏辉能源(12.40%)、凯发电气(11.16%)和苏试试验(10.24%)领涨,纵横通信(-9.98%)、万孚生物(-8.19%)和新疆交建(-4.72%)领跌。
可转债市场周观点
转债市场上周再次大幅回落,估值水平也有所收缩。随着波动加剧,转债市场可能面临较大的资金抛压,进一步冲击了市场的稳健程度。
转债市场股性估值水平上周围绕20%水平波动,总体进入震荡阶段。市场的核心驱动主线基本回到了正股层面,但权益市场情绪较弱,热点持续性较差,均对转债投资价值产生了一定损害。实际上从去年四季度以来,转债市场的投资逻辑和投资策略发生了深刻的变化,从稳健类资金涌入抬高估值,到原股东优配转债份额解禁冲击,再到赎回条款博弈,转债市场的投资难度和投资方法与过去出现了显著差异,客观上也冲击了这一品种的投资性价比。站在当前视角,转债市场仍然未能突破价格和估值的掣肘以及流动性冲击的扰动。结合正股高波动,我们建议投资者分散配置同时增加逆周期配置的比重,从阻力最小的方向着手,提高转债仓位的风险收益比,力争更好地分享市场反弹时的红利。稳增长方面我们建议遵循从基建到地产再到消费的布局思路;成长角度则关注估值消化后的高景气度行业标的。
周期品价格在稳增长主线下的交易性机会仍在继续,预计将会持续至信用条件改善见效之时。方向上我们建议重点关注在财政前置预期下基建相关产业链上游机会,当前可以积极参与,但对传统通胀品种的交易保持一份谨慎。同时建议关注新能源板块上游资源品的价格短期弹性带来的机会。
泛消费板块底部已经明确,现在已经开启向上修复的进程。虽然近期再次遭遇局部疫情的反复扰动,但市场预期逐步回稳。建议投资者此时可以重点围绕方向相对确定的猪周期、社服旅游相关标的参与。
制造业方向近期走势仍较疲软,但总体政策方向未变,板块高估值问题已经消化较多,但建议短期仍然回避双高标的,积极调整持仓。当前我们建议优先增配景气度触底回升的TMT板块,以及调整较久的汽车、光伏相关方向。
高弹性组合建议重点关注兴业转债、新春转债、斯莱转债、闻泰转债、金禾转债、盛虹转债、三角(苏试)转债、泉峰(鹏辉)转债、朗科(万迅)转债、利德转债。
稳健弹性组合建议关注南航转债、锦浪转债、文灿(伯特)转债、恩捷转债、旺能转债、昌红(济川)转债、江丰(彤程)转债、温氏转债、蒙娜(帝欧)转债、恰恰转债。
风险因素
市场流动性大幅波动,宏观经济增速不如预期,无风险利率大幅波动,正股股价超预期波动。

资讯编辑:欧拉
资讯监督/投诉:福克斯 021- 60100586-9
