镍湿法技术如何赋能新能源发展?
来源:找钢指数
2022年03月16日 19:15
专栏:镍
摘要
红土镍矿湿法技术主要可分为高压酸浸工艺、常压酸浸工艺和还原焙烧-氨浸工艺等。其中高压酸浸工艺因其镍回收率更高、技术更加成熟等优势,饱受市场青睐。近年来包括华友钴业、格林美在内的A股公司都瞄准了印尼丰富的镍矿资源,布局湿法项目,考虑到新能源驱动下的三元前驱体放量,我们认为长期基本面依然坚挺,湿法技术有望继续赋能新能源发展。
正文
01 红土镍矿湿法技术概览
1)两问红土镍矿湿法冶炼
从镍系产业链来看,冶炼技术主要分为湿法冶炼和火法冶炼两种类型。其中前者主要针对红土镍矿生产镍中间品,并进一步得到硫酸镍的过程,而后者在红土镍矿和硫化镍体系中均有涉及。湿法冶炼是指将矿石与水溶液或其他液体相接触,通过化学反应,使原料中含有的有用金属转入液相,并进行进一步分离富集,最后以金属或其他化合物的形式加以回收的方法。
对于红土镍矿的湿法冶炼技术,我们首先回答市场上较为关切的两个问题。
为什么采用红土镍矿?从供给端看,硫化镍矿的供应比例正在逐年下降,据S&P Global Market Intelligence的统计数据,近30年来新发现的硫化镍矿储量仅占同期新发现镍矿的18%,而赋存于红土镍矿中的镍资源在全球已探明镍总储量中的占比高达65%-70%,远远超过硫化镍矿。所以供应比例的结构转化,让国内外镍产业开始关注起如何高效开发利用红土镍矿的问题。
为什么采用湿法冶炼技术?从回收物角度看,湿法技术最大的特点是可以回收钴,而回收钴的收益可以对冲冶炼成本,更具有经济效益。并且随着高品位镍矿开发完全,其供应不断紧张,而湿法技术在处理高品位镍矿时酸耗更大,不经济,更适合处理含镍量较低的矿石;而如果直接对低品位镍矿采用还原熔炼镍铁等火法工艺,则会产生更高的生产成本,所以采用湿法技术处理含镍量低的矿石更经济。
2)工艺技术对比:高压酸浸工艺更胜一筹
红土镍矿可分为褐铁矿型和腐殖土型矿。前者品位约0.6%-1.2%,后者品位约1.6%-3.0%,湿法技术主要针对品位更低的褐铁型矿。从工艺类型划分,红土镍矿湿法技术可分为高压酸浸工艺、常压酸浸工艺和还原焙烧-氨浸工艺。其中高压酸浸工艺因其镍回收率更高、技术更加成熟等优势,饱受市场青睐,其他两种工艺虽然也各有优势,但是因回收效率低、能耗高等问题,应用较少。
高压酸浸法(HPAL)回收率更高、技术更加成熟,是目前的主流技术工艺。高压酸浸法最早始于20世纪50年代古巴Moa项目,能耗较低,要求矿石中含镁、铝量较低,并且高温高压反应条件苛刻,不过钴的回收率较高,因而高压酸浸法的成本与钴副产品价高度负相关。此外,高压酸浸法会产生大量尾矿,平均年产4万吨的湿法项目会产生600万吨固体残渣,虽然中冶瑞木曾尝试用填海技术处理尾矿,但是受当地政府环保政策影响,该处理方法不具有可复制性。
高压酸浸法主要有三种技术分类:硫化沉淀、氢氧化物沉淀和碳酸沉淀,其中氢氧化物沉淀受关注程度更高,因为氢氧化物沉淀最终可生成硫酸镍钴,而硫酸镍钴是生产三元前驱体的主要原料。早在上个世纪末,世界各国就已经注意到了高压酸浸法的优势,但是当时技术水平较低、工况也存在问题,陷入了“建设期拖延→投资增加→达产延期”的困境。随着硫化镍矿的枯竭,有关于红土镍矿冶炼技术的研究也在不断深入,目前高压酸浸法已经发展到了第三代技术,设备和系统均有较大提升,代表项目是中冶瑞木。
值得注意的是,高压酸浸法平均投资较高。平均每个项目资本支出5-7万美元/金属吨,并且红土镍矿大多分布在偏远岛屿或沿海地区,由此带来的港口、道路等额外基建投资占比大,所以常常会出现投资超支的现象。但是目前中资企业在印尼投产的项目大多背靠工业园,基建较为完善,所以对于资本支出不必过度担心。
02 供需格局双加码,未来有望实现快速发展
1)供给端:新开工项目不断增加,印尼红土镍矿正在受到青睐
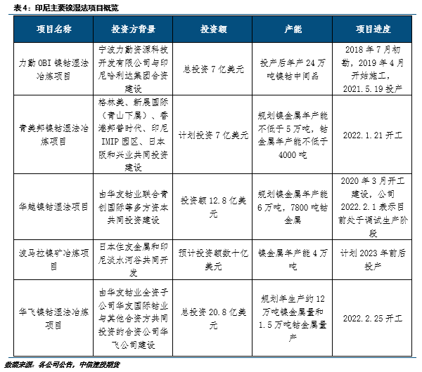
目前硫化镍矿开采较为充分,近年新开工项目主要集中于红土镍矿。具体来看,印尼是红土镍矿产量大国,包括华友钴业、格林美在内的A股公司都瞄准了印尼丰富的镍矿资源。
新设项目均采用第三代高压酸浸工艺技术。如果以中冶瑞木4年达产时间测算,考虑到技术和经验不断成熟,预计平均3年左右时间新设项目可以达产。在印尼的湿法项目中,中国企业较为活跃,且投资额较大,目前部分项目仍处于开工阶段,短期来看市场具备准入空间。
2)需求端:新能源将成为主要驱动需求,三元材料优势明显
硫酸镍是新能源汽车电池的重要上游。受新能源扶持政策和车企战略驱动,2021年全年硫酸镍产量均高于前三年同期。新能源汽车放量明显,2021年全年产量336.1万辆,预计2025年全球新能源汽车渗透率将达到14%。
电池能量密度是车企的核心竞争力。三元材料中的含镍量越高,越有利于提高电池的能量密度。据CRU预测,2040年全球电池的用镍量将有望达到全球镍需求的33%,而2019年仅为5%。
03 结论:基本面坚挺,湿法技术有望持续加码
随着三元前驱体等新能源概念不断火热,下游汽车放量有望带动硫酸镍产量进一步增加。虽然短期内补贴政策有所滑落,但是减排已经逐渐成为社会共识,所以长期内我们认为基本面依然坚挺。综合考虑各项技术特点,我们认为红土镍矿湿法技术将是未来硫酸镍的重要来源。从技术端来看,目前第三代高压酸浸工艺在设备、流程、系统等方面已经较为完善,产能爬坡周期有望进一步缩短。
近年来相继有中国企业在印尼投产镍湿法项目,并且当地产业园区配套齐全。如果将印尼禁矿出口政策解读为鼓励外国企业在当地建厂,那么我们不排除后续可能会有进一步优惠扶持政策,预期未来会有更多项目落地,产能将进一步得到释放。

资讯编辑: 思域
资讯监督/投诉:福克斯 021-60100586-9
