【黑色专题】铁矿石定价贸易及套保模式简析
来源:找钢指数
2023年09月07日 11:00
专栏:铁矿石
核心观点
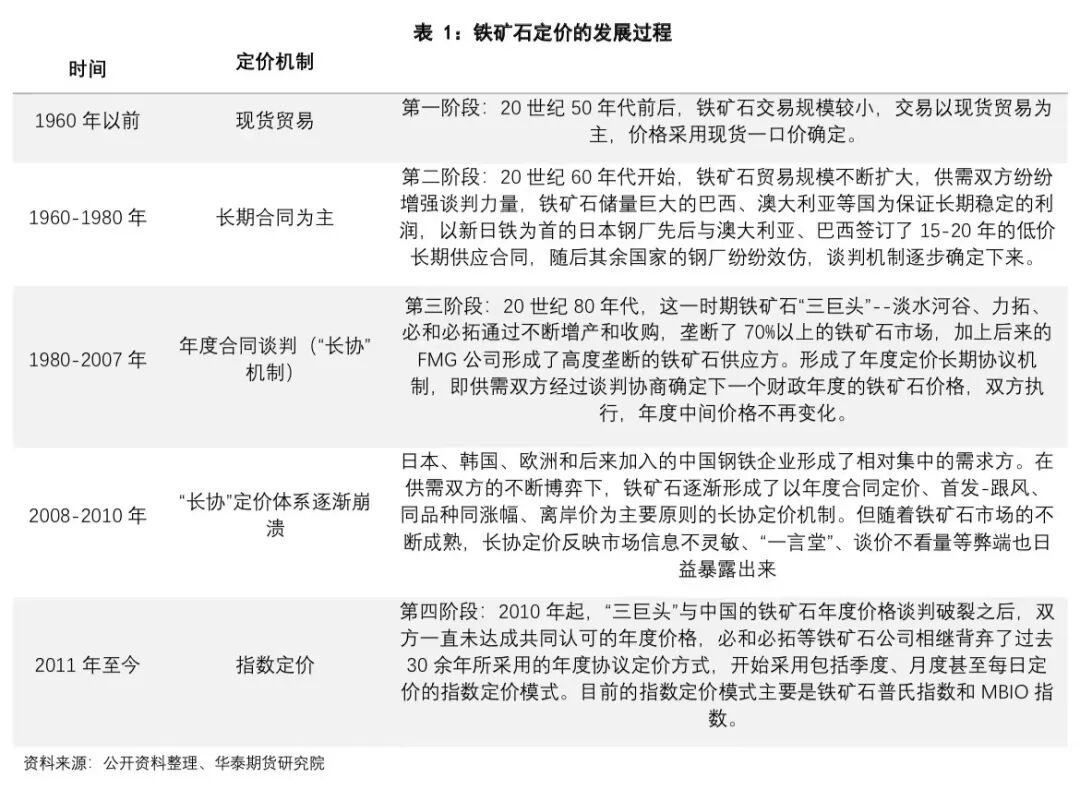
铁矿石贸易定价大致经历四个阶段:第一阶段:1960年以前的现货贸易阶段;第二阶段:1960-1980年的长期合同为主的阶段;第三阶段:1980年-2007年的年度合同谈判(“长协”机制)阶段;第四阶段:2011年至今的指数定价阶段。
目前国际主流指数定价来源有三个:普氏能源资讯(Platts)的普氏指数(Platts Iron Ore Index)、环球钢讯(SBB)的TSI(The Steel Index)指数和英国金属导报(Metal Bulletin)的MBIO(MB Iron Ore Index)指数。国际权威主流的两种铁矿石价格指数分别是普氏能源资讯的普氏指数和金属导报的MBIO(MB Iron Ore Index)指数。
铁矿石进口业务可分为6个操作阶段:即报盘洽谈、合同签约、租船保险、开立信用证、报关报检、财务核算。按照进口矿销售业务按照钢厂划分可将客户分为以下三类:1) 长协矿比较充足的大钢厂;2) 长协矿有较大缺口的中型钢厂;3) 长协矿很少或者没有长协矿的中小工厂。按照进口矿贸易方式主要有以下三种:1) 人民币现货销售;2) 人民币期货销售;3) 美元期货销售。铁矿石贸易实际操作流程包括以下六个流程:(询盘)报盘一协商一订立合同一合同履行一结算一关闭合同。
铁矿石贸易实际操作及主要考虑因素:某钢厂纯粹的人民币港口现货一口价采购,重点考虑:1) 品种价差:如PB粉-MAC粉\65进口精粉-PB粉\BRBF(巴粗)-PB粉\PB粉-超特粉。2) 采购时注意品种搭配:MNP+巴粗+低价低品降本粉矿+精粉。3) 就近港口采购等。
某钢厂远期现货CFR定价(浮动指数定价、固定价)采购,考虑因素:1) 结合库存消耗周期选择品种范围;2) 结合港口库存品种选择品种范围;3) 结合品种定价差异选择品种范围;影响采用浮动价定价的因素:1)PB粉/MAC粉溢价差异;2)65%指数/62%指数价差;3) BRBF(巴粗)/PB粉溢价差异;4) 港口现货/美金点对点价差。影响采用固定价定价的因素:1) 指数的变化趋势;2) 港口铁矿石库存数量变化趋势;3) 矿石发货趋势。
铁矿石套保常用方式:1、新加坡交易所铁矿石掉期套保。铁矿石掉期交易以铁矿石指数为交易标的,是以现金结算,无实物交割。2、大连商品期货交易所铁矿石期货套保。大商所铁矿石期货是以铁矿石为标的物的期货品种,利用期货合约的标准化特性,制定的商品期货合约,采取实物交割方式。
报告全文
一、铁矿石定价的发展过程
1.1 铁矿石定价发展的四个阶段
铁矿石贸易定价大致经历四个阶段:1、1960年以前的现货贸易阶段。2、1960-1980年的长期合同为主的阶段。3、1980年-2007年的年度合同谈判(“长协”机制)阶段。4、2011年至今的指数定价阶段。
1.2 国际主流指数对比
随着定价体系向短期化发展,铁矿石指数受到更多关注。目前国际主流指数定价来源有三个,普氏能源资讯(Platts)的普氏指数(Platts Iron Ore Index)、环球钢讯(SBB)的TSI(The Steel Index)指数和英国金属导报(Metal Bulletin)的MBIO(MB Iron Ore Index)指数。铁矿石普氏指数和MBIO指数是当前国际上主流的指数定价机制。当前,国际权威主流的两种铁矿石价格指数分别是普氏能源资讯的普氏指数和金属导报的MBIO(MB Iron Ore Index)指数。普氏指数目前包括对62%铁含量和63.5%/63%铁含量品位、高品位65%和低品位58%铁含量的统一价格评估,以及每日对铁矿石(60%-63.5%铁含量)每1%铁含量差价的报告。MBIO指数采集了钢厂、铁矿石供应商和贸易企业三方面的价格和成交数据,排除异常数据,对不同产地、不同品位、不同港口的成交数据进行科学计算而成。2011年6月28日,普氏指数收购TSI指数,增强其在指数发布市场地位。
1.3 普式指数简介
2008年6月,普氏能源资讯向全球市场推出了世界首款针对海运铁矿石的每日价格评估服务。一年后此项服务被BHP公司采用,成为其全球铁矿石定价指数的依据。普氏指数来源于中国市场的现货价格,最初以62%品位的铁矿石交易价格作为基础制定。普氏能源推出的铁矿石价格指数作为国际三大矿商季度和现货贸易结算的定价基础,俨然成为决定铁矿石价格的官方指数,尤其是2010年4月份以后几乎所有的澳矿、巴西矿均参考这一指数。
二、铁矿石贸易及主要考虑因素
1.1 铁矿石进口业务流程
铁矿石进口业务可分为6个操作阶段,即报盘洽谈、合同签约、租船保险、开立信用证、报关报检、财务核算。
1.2 铁矿石贸易主要客户
按照进口矿销售业务按照钢厂划分可将客户分为以下三类:1) 长协矿比较充足的大钢厂;2) 长协矿有较大缺口的中型钢厂;3) 长协矿很少或者没有长协矿的中小工厂。
1.3 铁矿石贸易贸易方式
按照进口矿贸易方式主要有以下三种:1)人民币现货销售;2) 人民币期货销售;3)美元期货销售。
1.4 铁矿石贸易实际操作流程
铁矿石贸易实际操作流程包括以下六个流程:(询盘)报盘一协商一订立合同一合同履行一结算一关闭合同。
1.5 铁矿石贸易实际操作及主要考虑因素
某钢厂纯粹的人民币港口现货一口价采购,重点考虑:1、品种价差:如PB粉-MAC粉\65进口精粉-PB粉\BRBF(巴粗)-PB粉\PB粉-超特粉。2、采购时注意品种搭配:MNP+巴粗+低价低品降本粉矿+精粉。3、就近港口采购等。
某钢厂远期现货CFR定价(浮动指数定价、固定价)采购,考虑因素:1、结合库存消耗周期选择品种范围;2、结合港口库存品种选择品种范围;3、结合品种定价差异选择品种范围;
影响采用浮动价定价的因素:1、PB粉/MAC粉溢价差异;2、65%指数/62%指数价差;3、BRBF(巴粗)/PB粉溢价差异;4、港口现货/美金点对点价差。
影响采用固定价定价的因素:1、指数的变化趋势;2、港口铁矿石库存数量变化趋势;3、矿石发货趋势。
三、铁矿石常用套保模式
3.1 新加坡交易所铁矿石掉期套保
新交所简介:1999年,由前新加坡证券交易所(SES)以及前新加坡国际金融交易所(SIMEX)合并成立,并于2000年公开上市;2008年6月收购新加坡商品交易所(SICOM),一体化的证券和衍生品交易所。新加坡交易所是全球第七大上市交易所和亚洲第二交易所;主要交易包括:证券;基金,房地产基金,美国存托凭证,航运信托;债券;金融期货:股票指数期货及期权,股息期货及期权,利率期货及期权;商品期货:LME-SGX 有色金属,黄金,橡胶,咖啡,燃料油;受新加坡金融管理局(MAS)监管。
铁矿石掉期合约简介:铁矿石掉期交易以铁矿石指数为交易标的,是以现金结算,无实物交割。而以现金结算的过程中必然涉及到两个价格,一个是约定的买入/卖出价格,另外一个则是按合同规定的结算价格,比如说是某段时间内铁矿石指数的平均价格,两者之差就是掉期交易者的利得或损失,相当于对铁矿石在这两个价位上做了个一买一卖的操作,这也就是商品掉期交易的本质。
铁矿石掉期指数定价:(1)概念:以铁矿石指数月均为结算基础的浮动价格方式;(2)结算价格:以事先约定好的特定时期的铁矿石指数平均价格为准,具体结算标准是不的机构而有所不同;(3)意义:减少谈判成本的同时,加大了现货价格剧烈波动所带来的巨大风险。
新交所铁矿石掉期结算的主要优势与交易流程:领先的市场占有率:全球大约95%的铁矿石掉期通过新交所达成;广泛的交易对家:目前有超过几百家对家参与新交所铁矿石掉期;较低的保证金要求和手续成本:保证金比率大约在5%-7%;如果同时参与FFA套利交易还可享受更多保证金优惠(多达45%的保证金折扣);超长交易时间:22小时直通结算,覆盖全球主要交易时段。
SGX采取保证金制度:1)初始保证金:在开始建立仓位之前必在账户中存入所需的资金数额和/或抵押物;2)维持保证金:在账户中维持未平仓合约所需的最低资金数额和/或抵押物;3)逐日盯市(mark to market):根据每日结算价,对未平仓头寸进行重新估值,未实现的盈利和损失计入账户;4)目的:无因价格波动而产生任何穿仓风险,避免无法履约造成的对家风险。
3.2 大连商品期货交易所铁矿石期货套保
大商所铁矿石期货:是以铁矿石为标的物的期货品种,利用期货合约的标准化特性,制定的商品期货合约。2012年10月,大商所铁矿石期货已经于由证监会立项。2013年10月18日铁矿石期货合约已经在大连商品交易所上市交易。铁矿石期货于2018年5月4日正式实施引入境外交易者业务。
根据交易所最新的交割方案,此次合约及相关规则修改内容突出体现在下调了期货标准品铁品位,将标准品铁品位由62%下调至61%。
在调整标准品铁品位的基础上,大商所对期货质量升贴水进行优化。质量升贴水方面一是增设质量范围要求,设置铁品位指标的允许范围为大于等于56%,对二氧化硅、三氧化二铝、二氧化硅+三氧化二铝、磷、硫等指标分别设置了小于等于8.5%、3.5%、10.0%、0.15%和0.20%的允许范围。二是调整铁、硅、铝、磷、硫各指标的升价和扣价区间及标准。例如,当三氧化二铝指标处于[1.0%,2.5%]区间时,与2.5%相比,每降低0.1%升价2.0元/吨;处于[2.5%,3.5%]区间时,与2.5%相比,每升高0.1%扣价3.0元/吨。三是动态调整铁品位指标的升扣值。
大商所拟对铁品位指标的升扣按矿价分档设置,根据不同矿价区间确定适用的升价和扣价值。为尽可能贴近当前现货市场、同时尽可能避免影响市场预期,大商所拟每半年调整铁品位指标升扣值并于每年3月底和9月底公布,在已上市半年后的合约上实施。
经过对品牌交割的多次试验,大商所采取在仍限定可交割品牌的前提下,以质量升贴水为主、对质量升贴水和品牌升贴水进行调整,使调整后的各品牌价差主要体现在质量升贴水上,而弱化品牌升贴水、适当设置品牌升贴水,只保留了主流中高品矿PB、BRBF和卡粉15元的品牌升贴水。同时扩大可交割品,目前已有21个可交割品牌,国产铁矿精粉交割进一步扩容,分别是:河钢精粉、鞍钢精粉、本钢精粉、太钢精粉、马钢精粉和五矿标准品。

资讯编辑: 元气
资讯监督/投诉:福克斯 021-60100399-681
