【钢材半年报】库存超季节性去化 产量平控预期仍在 持续关注信心修复后补库与钢价反弹
来源:找钢指数
2023年07月03日 09:28
专栏:研究报告
策略摘要
中国钢材消费结构出现了明显的变革,地产行业低迷和传统基建增速下滑,制造业用钢呈现亮点。汽车制造、新能源行业等快速发展,带动了热轧薄板、型钢等消费持续增加。在上半年铁水产量同比增加的基础上,成材端库存降低到同期历史低位,成材库存呈现超季节去化。下半年存在产量平控预期,粗钢产量平控将使成材增量受到抑制,在钢材消费存在韧性和库存超季节性去化的背景下,成材端有望呈现供需错配,持续关注信心修复后补库与钢价反弹。
核心观点
市场分析
钢材价格受到政策预期引领,价格先扬后抑,整体偏低位运行。宏观政策引领价格走势,基本面对价格影响略显偏弱。从全球层面来看,俄乌战争造成了钢材供给的减量,直接造成了以欧洲地区为主的价格高涨,国内与欧美价差持续维持高位。对于国内市场而言,我国钢材价格处于低位利于钢材出口,中国2023年1-5月钢材出口保持高位。
房地产行业低迷情况下,钢材消费仍表现为韧性十足。中国钢材在地产低迷、传统基建增长乏力的情况下,铁水产量仍保持较高水平,2023年5月中国日均铁水产量达到242.3万吨,2023年5月粗钢日均消费达到288.4万吨,均处于近些年历史同期高位水平。在铁水高产量的同时,五大材仍维持着去库,且去库斜率较大。2023年5月全口径铁元素达到历史同期最低水平,也侧面证明了消费的韧性。
中国钢材消费结构出现变革,支撑钢铁行业继续前行。2023年房地产的各项数据仍在持续走弱,新开工、施工和竣工面积降幅未见明显收窄,房地产开发投资额从年初同比负增长一路降至目前的-16%。按照地产行业进行测算,2022年地产行业用钢降幅为17.6%,2023年4月房地产用钢降幅为26.9%,地产行业成为钢材消费的拖累项。但是,随着国内经济结构转型和产业升级,钢材消费逐渐变得更为多元化,中国整体粗钢累计消费降幅不大。
新旧基建出现分化,新基建表现亮眼。2023年1-5月基础设施投资(不含电力、热力、燃气及水生产和供应业)同比增长10.05%。基建出现分化,传统的以铁路、公路等为代表的基建增速有所减缓,2022年增速在1.8-4.8%之间。而以风电、光伏、5G基站建设为代表的新基建增速加快,2022年太阳能装机容量增速为59.3%,随着新能源的发展,中国电网新增长度逐步增加,2022年增幅25.1%。基建用钢量仍在增加,以唐山地区槽钢、角钢产量为例,同比增速分别为14.9%和20.4%。
得益于中国制造业转型升级,中国制造业用钢持续保持高速增长。2023年5月中国制造业固定资产投资同比增长6.0%,汽车制造业累计增速达到17.9%,而传统的纺织业出现明显的降低,累计同比降低3.6%。汽车制造业目前成为中国制造业的一张闪亮名片,尤其以新能源汽车为代表,目前中国已经成为汽车第一大出口国。2023年5月汽车产量当月同比增加21.1%。
中国钢铁工业仍保持全球强大的竞争力,2023年粗钢出口量仍保持高位。中国在保持粗钢出口高位的同时,以制造成品形式间接出口量也增速加快。以汽车包括底盘和液压挖掘机为例,2023年1-4月汽车底盘累计出口同比增长达76.5%,液压挖掘机出口同比增速12.2%,间接出口很大程度上弥补了国内需求下行造成的消费缺口。
下半年产能平控实施情况下,钢材利润有望扩张。华泰期货研究院对钢材供需进行测算,2023年6-12月粗钢需求高于去年同期(2023年6-12月产量、消费量为预判数据),钢材总库存呈现逐步降低趋势,到2023年12月份钢材总库存降低到1519万吨。粗钢12月当月供需缺口达到401万吨。产量平控政策下,铁矿石和双焦供需下半年将出现逆转,原料端出现供应逐步宽松进而导致成本重心下移。政策持续向好,粗钢将维持较高的需求,在粗钢产量平控的背景下,成材端会有望呈现供需错配,成材在原料价格松动的情况下表现为扩利润,建议后期关注平控政策的执行情况。
策略
结合宏观预期和粗钢产量平控政策,粗钢产量平控将使成材增量受到抑制,在钢材消费存在韧性和库存超季节性去化的背景下,成材端有望呈现供需错配,持续关注信心修复后补库与钢价反弹。
风险
海外经济加速衰退、国家经济复苏乏力、产业政策执行不及预期等风险。
报告全文
一、上半年市场交易主旋律:阿拉善纯碱项目投产
2023年上半年纯碱市场行情跌宕起伏、波动较大,首先是年初在走出疫情的阴影后,在对于经济复苏的强烈预期下,市场情绪高涨,纯碱价格步步攀升到3180元/吨的高位。随后进入一段时间的横盘震荡期, 3月份开始随着市场乐观情绪的逐步消退,纯碱价格开始出现松动,3月底开始纯碱期货、现货端同步呈现下跌趋势,而交易的主要因素正是远兴能源阿拉善天然碱项目的投产。
自供给侧改革以来,纯碱产能受到严格限制,全国纯碱产能维持在每年3000万吨左右。远兴能源阿拉善天然碱项目一期产能就达到了每年500万吨,增幅高达17%。在下半年另外还有金山年产能200万吨的联碱产线投产,巨大的新增产量对市场定价和、供需和预期都产生了巨大且深远的影响。
由于预期远兴能源投产后纯碱供应将出现极大增量,对远期价格市场一致预期持续走低,因此现货端以玻璃厂为代表的纯碱下游行业,纷纷主动挤压纯碱库存,保持极低库存运转的策略,样本玻璃厂纯碱库存可用天数持续下降。纯碱生产企业同样急于兑现利润,面对远期巨大的产能增量,以及阿拉善天然碱的成本竞争优势,纯碱企业为了保证生产利润最大化,也开始开足马力生产和销售,开工率维持在了历史最高位。
生产端的高供应,叠加消费端的挤库行为,直接导致纯碱价格持续跳水,价格下跌走势持续了两个月,期货主力连续合约跳水接近1500点,现货跳水也有接近1000点。
中国房地产行业持续低迷,以铁路、公路等为代表的传统基建行业增速有所下降,国内部分行业低迷制约了钢铁产量进一步提升。但是,也应看到积极方面,在政策刺激和市场需求转暖双重作用下,我国新能源汽车、光伏产业、装备制造等突飞猛进。当前我国仍处于工业化快速发展阶段,部分行业的快速发展有力地支撑了中国的钢材需求。汽车和装备制造等行业需要大量的钢材,汽车生产过程钢材占汽车总重量的70%左右。根据《中共中央国务院关于完整准确全面贯彻新发展理念做好碳达峰碳中和工作的意见》、《2030年前碳达峰行动方案》和《工业领域碳达峰实施方案》等相关规划,新能源行业快速发展,新能源开发需要建设厂房、输电线路和机组等,以上建设需要包括钢筋、板材、棒线材、型钢、中厚板、热轧卷板、焊管、硅钢等钢材品种。中国不同行业发展出现分化,部分行业增加减缓甚至出现负增长,但是钢材消费呈现韧性,钢材库存达到历史低位水平。
回顾2023年钢材价格涨跌过程,价格的拐点往往与政策预期密切相关,2023年钢材价格呈现先扬后抑走势。1月份后,市场交易疫情放开后经济改善,价格一路上涨。但是到了3月中旬后,市场开始交易经济数据和政策不及预期,价格出现一波回调。4-5月经济数据不佳,市场开始交易政策预期,同时,黑色全产业链处于低库存状态,经过4月份价格超跌,市场有一定的补库行为,基于以上5月底黑色开始呈现一波反弹。
二、房地产行业低迷 但整体钢材消费韧性十足
2020年中国粗钢产量达到历史高位,之后2021年、2022年粗钢产量逐年下降。根据国家统计局发布的数据,2022年生铁产量8.64亿吨,粗钢产量10.18亿吨,粗钢产量同比减少1.7%。2022年粗钢消费受到诸如房地产低迷、传统基建增速下滑等影响,但得益于下游消费结构转变和间接出口明显增长,房地产对于钢材消费的负面影响减弱,粗钢消费优于市场普遍的悲观预期。根据华泰期货研究院测算,2022年粗钢累计消费10.08亿吨,同比减少2.1%。
房地产低迷的背景下,我国大力发展汽车、新能源和装备制造等产业,这些行业对于供给侧改革、促进工业化转型具有积极作用。近些年随着中国经济的转型升级,中国钢材消费结构也出现了巨大变化,型钢、中厚板和薄板等产量逐年增加,钢材消费结构转型使2022年非房地产用钢产量占总粗钢产量的进一步提升。
2023年在经济温和复苏的背景下,钢铁工业保持稳定增长。铁水产量继续保持较高水平,2023年5月中国日均铁水产量达到242.3万吨,处于历史同期高位水平。废钢消费量有所减弱,2023年5月份为2237万吨。
中国粗钢日均消费有所减弱,2023年5月粗钢日均消费为288.4万吨,但是2023年1-5月仍保持较高水平,总消费量处于近些年同期高位水平。中国近些年钢材消费结构分化明显,螺纹、线材等消费表现乏力,但型钢、中厚板、薄板等消费量持续增加。中国钢材在地产低迷、传统基建增长乏力的情况下,整体钢材消费仍表现出较大韧性。
地产长期占据钢材消费的重要位置,在地产行业持续低迷的情况下,钢材消费仍表现出较强韧性。2023年1-5月在生铁高产量的情况下,五大材仍维持着去库,库存低于去年同期水平,且去库斜率较大。2023年5月全口径铁元素达到历史同期最低水平,也侧面证明了消费的韧性。
在中国内基建、制造业用钢保持增长的同时,中国钢材在国际市场仍保持竞争优势,根据华泰研究院测算,2023年1-5月钢材出口总计3637万吨,比2022年1-5月增加1046万吨。2023年5月钢材出口当月同比增加7.7%,5月钢材直接出口达到836万吨。
三、钢铁产业维持利润 支撑产量走高
2021年6月工信部发布了《钢铁行业产能置换实施办法》修订版,要求全国严禁新增钢铁产能,基本实现减量置换。根据钢谷网不完全统计,2023年月份全国涉及新建炼铁产能948.6万吨,涉及新建炼钢产能1482.5万吨。2023年钢铁产能变化幅度有限,但考虑到新建产能主要以大型高炉、电炉和转炉为主,其产能利用率明显优于旧产能,实际供应能力或有小幅增长的空间。
影响钢材年度产量的关键仍在于钢材利润和是否存在行政性减产要求。2022年一季度市场对于全年粗钢压产仍有较大预期,但随着二季度疫情扰动,加之钢厂由于长期亏损或利润微薄,开工率表现不佳,钢材产量明显减少。
展望2023年,国内经济面临复苏的迫切要求,各地政府也需要弥补2022年抗疫导致的财政缺口,而大规模进行粗钢行政性减产在很大程度上抑制了当地经济的发展,尤其在经济复苏阶段。因此2023年压产的执行情况需要跟踪,类似于2021年大规模的减产行动可能性较低。目前钢材处于微盈利状态,铁水产量长期维持高位。
2023年1-6月钢铁企业长流程一直维持盈利状态,高炉开工率和产能利用率维持同期中高位水平,高炉开工率和产能利用率分别为84.1%和92%。根据国家统计局公布数据,2023年1-5月粗钢产量44463万吨,同比2022年1-5月增加961万吨,增长幅度为2%,2023年1-5月钢铁行业维持低利润状态,支撑了2023年1-5月粗钢产量正增长。
在长流程高炉铁水产量保持高位的同时,电炉由于持续处于亏损边缘,产能利用率迟迟无法提高。华东、华北电炉长期处于亏损,富宝资讯147家钢厂废钢日耗处于低位水平,目前为28.5万吨,钢铁企业主动降低废钢库存,从而减少资金占用,截至2023年5月废钢库存已经降低到26.6万吨。
四、钢材消费结构明显转型 新兴产业强劲发力
近年来,随着国内经济结构转型和产业升级,钢材消费结构逐渐变的更为多元化。2023年的钢材下游消费表现出明显的结构性差异,其中房地产成为拖累钢材消费最重要的环节。基建出现分化,传统的以铁路、公路等为代表的基建增速有所减缓,而以光伏、新能源建设为代表的新基建增速加快。得益于中国制造业转型升级,中国制造业用钢持续保持高速增长,尤其是与出口高度相关的行业增长明显。
4.1房地产表现疲软 仍需政策化解供需困境
2022年,全国房地产开发投资132895亿元,同比下降10%;房屋新开工面积120587万平方米,下降39.4%;房屋竣工面积86222万平方米,下降15%。伴随着房地产新开工面积、施工面积等的下降,房地产行业用钢量呈现逐年降低的态势。2023年房地产的各项数据仍在持续走弱,新开工、施工和竣工面积降幅未见明显收窄,房地产开发投资额从年初同比负增长一路降至目前的-16%,仅房屋竣工面积较有所回暖。
近两年面对房地产市场的困局,从中央到地方一直在做有限的政策放松,尤其是从消费端去试图缓解房地产当下的难题。从历次中央政治局会议来看,无论是直接或是间接的措施都在力图挽救房地产行业。在中央“房住不炒+因城施策”的大政方针下,地方政府采取多种措施或解绑或刺激当地房地产行业,包括取消或放松限购限售、下调首付比例及房贷利率、放松土拍及优化预售资金监管等,然而从实际效果来看市场信心依旧缺失,居民普遍持币观望。
从2023年上半年的房地产政策来看,政府对于房地产销售端能够实施的放松或刺激政策已经基本落实,但依然没有转变市场的悲观预期,关键因素仍在于房地产企业尤其是有违约风险的企业难以获得充足的融资,从而形成从销售到竣工,从施工到开工,从土储到投资的负循环。
中国城镇化率2022年已经达到65.2%,城镇化率快速发展阶段已经结束。中国人均住房面积快速发展,2022年达到38.1平方米,目前也处于高位水平,房地产继续快速发展的空间不大。根据我的钢铁《2022年地产基建用钢增速测算》,按照传统经验,新开工、施工和竣工期间用钢消耗分别占项目的60%,30%和10%,测算用钢增速。根据《钢铁行业深度报告:房地产新周期下,钢材需求拐点测算》,房地产用钢主要以螺纹钢、线材为主,其中线材大部分用于地产行业。可以看出,2022年之后,房地产用钢增速明显放缓,2021年6月之后出现连续负增长。与此同时,房地产用钢量较大的螺纹和线材用量也出现明显的下滑。2022年9月房地产带动钢材消费增速和螺纹、线材产量增速略有不同,分析可能与疫情防控建设建筑有关、以及农村建设住房的等有关。
从螺纹周度消费量和线材周度消费量看出,2023年两类钢材消费量有较为明显的下滑趋势,该趋势与房地产行业下滑有较为明显关系。
按照不同口径分析地产行业对钢材需求影响,分别采用钢联表需及地产数据测算钢材需求。按照以上两种方法测算,数据趋势一致,2022年地产行业用钢出现负增长,且降幅较大。
按照地产行业进行测算,2022年地产行业用钢降幅为17.6%,按照钢联公布表需测算2022年房地产用钢降幅为12.4%。地产新开工、施工面积和竣工面积下降,直接导致房地产用钢量大幅度降低。但是按钢联数据测算,用钢量降幅略小。主要原因螺纹、线材不仅仅用于房地产行业,还用于桥梁、机场及大型厂房建设等,而这些降幅小于房地产行业。
4.2新旧基建出现分化 新基建表现亮眼
2022年基建投资维持高增长,财政政策积极发力、加大专项债下达力度。2022年下半年调增政策性银行、PSL工具等保证全年基建投资稳定发力。2022年基础设施投资增速达9.4%,但道路运输业投资同比仅增长2.3%,铁路投资同比增长2.1%,公共管理业同比增长11.6%,用钢量较大的铁路、公路、机场设施投资增速较低。
基建作为钢材消费的另一用钢大户,从组成结构上来看,交通运输、仓储和邮政业占比最高,但占比呈下降趋势;水利、环境和公共设施管理业占比次高,占比呈向上趋势;电热力、燃气及水的生产和供应业占比相对稳定。据国家统计局的数据显示,2023年1-5月固定资产投资增速4%,其中,2023年1-5月基础设施投资(不含电力、热力、燃气及水生产和供应业)同比增长10.05%。基础建设投资增速高于总固定资产投资速度。
对不同行业固定资产投资进行分析,传统的以铁路、公路等为代表的基建行业增速出现下降,可以看出很多年份出现负增长,而以光伏、新能源为基础的新基建增速加快,2022年电力、热力、燃气及水的生产和供应业增速达到19.3%,2023年1-5月增速更是达到27.6%。而传统基建增速缓慢,2022年增速在1.8-4.8%之间,但传统基建中的铁路运输业2023年前5个月增速有加快趋势。
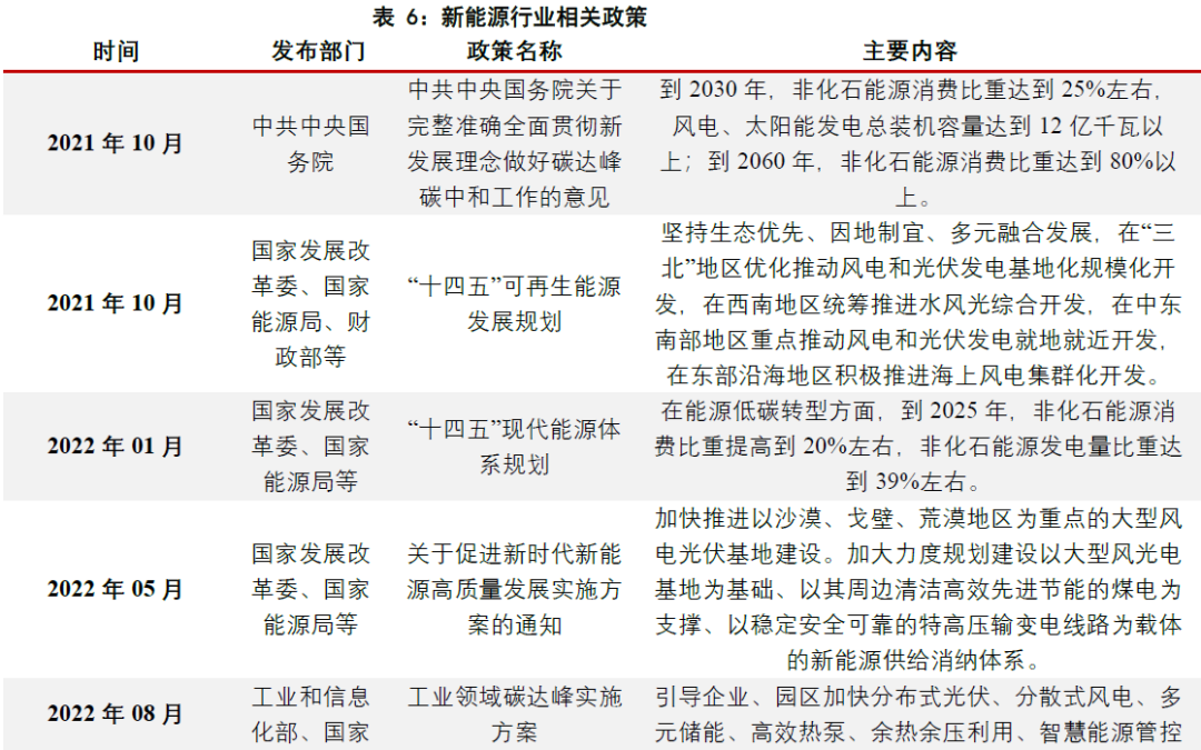
我国的能源结构里,煤炭、石油与天然气等化石能源占绝大部分,新能源和可再生能源开发和利用不足不仅造成环境污染等问题,也严重制约能源行业发展。优化能源结构,增强能源供给能力,缓解环境压力是重要的发展方向。随着国民经济的快速发展,改变能源结构、改善大气质量已引起社会各界的广泛关注。为了发展新能源产业,2021年以来我国陆续出台了新能源行业发展相关政策。
Wind数据显示,截至6月26日,年内新增专项债发行规模超过2万亿元大关,达21672亿元,占全年新增专项债务限额(3.8万亿元)的57%。近期多地省市公开了第三季度当地政府债券发行计划,三季度发债规模将超1万亿元,不少地方将在9月底前完成全年新增债券发行任务。交通基础设施和市政及产业园区基础设计建设仍是专项债发放的重点领域,以上都保持了较高的增长。
在专项债和政策性金融工具的双重支撑下,全年基础设施投资额同比均保持正增长,下半年随着各类项目逐步落地和审批进程加快,基建投资增速将加快。2023年或存在边际减弱,但由于部分基建项目建设周期较长,施工单位并未出现明显减少。以目前国家的长期战略而言,新基建将成为未来投资的主要方向,其占基建投资的比重将不断提升,而传统基建的增长将逐步下降。
以光伏、能源基础设施建设为代表的新基建,2022年中国光伏年度装机同比增长59.3%,光伏装机同比远高于世界水平,并将继续保持高速增长。随着新能源的发展,中国电网新增长度逐步增加,2022年增幅25.1%。
以城公路建设、铁路建设为代表的传统基建行业增速缓慢甚至下滑,2022年公路里程增长1.4%,全国铁路营业里程增长率3.3%。
综合以上看出,基建用钢出现分化。以新能源基建为代表增长速度加快,而传统基建增长速度缓慢,基建行业总体用钢量继续增加。近年来,我国建筑钢材(螺纹钢、线材)总产量有所降低,但是新基建逐步发力,拉动钢材整体需求增加。
型钢和角钢与基建密切相关,如H型钢主要是用于大型桥梁、重型设备、高速公路、舰和堤坝工程等。角钢广泛应用于工业建筑,同时桥梁、船舶、输电铁塔等用量也非常大,型钢和角钢的产量和消费量能一定程度上反映基建用钢情况,可以看出唐山型钢和角钢产量保持较高的产量,产量高于去年同期水平。2023年1-5月唐山产型钢667万吨,唐山产角钢305万吨,分别比2022年同期高86万吨和51万吨,同比增速分别为14.9%和20.4%。
4.3制造业转型升级 全球竞争力进一步增强
制造业是钢材需求的三大板块之一,我国制造业正从量的扩张向质的提高转变,高端制造业投资保持快速增长。中国制造业表现十分亮眼,制造业用钢优于其它行业的重要因素在于今年出口高涨。2022年美国和欧洲都面临比较严峻的通胀问题,欧美都采用启动加息缓解通胀,自美联储2022年3月启动本轮加息周期以来,已加息10次,累计加息幅度已达500个基点。但是欧美通畅率仍在高位,由此导致的直接结果就是,欧美经济依旧过热,整体消费仍处于高水平。欧美大宗产品价格高利于中国制造业以直接或者间接出口的形式将产品出口到欧美市场。
制造业是指生产制造高技术、高附加值的先进工业设施设备的行业,是处于价值链高端和产业链核心环节,决定整个产业链综合竞争力的战略性新兴产业,装备制造业也是国家实力和综合国力的重要体现。2023年我国陆续出台了制造业发展相关政策。
中国注重制造业的转型升级,在制造业方面进行了大量的投资。2023年5月中国制造业固定资产投资同比增长6.0%。但是不同行业明显分化,汽车制造业累计增速达到17.9%,而传统的纺织业出现明显的降低,累计同比降低3.6%。
制造业固定资产投资保持高速发展,制造业发展带动了钢材消费量的增长。制造业中汽车制造业、电器机械及器材制造业和化学原料及化学制品制造都保持了快速发展。
我国制造业动力强劲,规模不断增长,质量不断提升,中国制造既有规模优势,也正在向高端、高质量发展。近年来,我国实施的一系列退税减税降费举措,有力支持了制造业发展,成效显著。但是,中国制造业利润总额仍偏低,制造业利润累计同比出现下滑,2023年5月累计同比下降23.7%,中国制造业将继续提高盈利能力。2023年中国进出口金额出现了不同程度下滑,扩大内需仍是重要发展方向。
展望2023年下半年制造业仍将是拉动钢材消费增量的重要方向,提升国内需求更加重要。欧美经济衰退导致国内出口承压,但由于非欧美国家对于国内出口的需求,出口韧性尚存,而国内经济复苏将带来内需提振。同时,国家提出高质量发展要求,供应链安全、高端制造业和新能源发展等都有利于制造业发展。
(1)政策利好持续释放 汽车产销保持增长
汽车行业整体表现优于其它用钢行业,主要在于内需与外需共同发力。内需方面虽然表现不如出口亮眼,但是韧性依旧存在,受益于今年下半年国家继续实施阶段性减征部分乘用车车辆购置税政策。展望2023年,虽然出口可能受到海外经济衰退的影响,消费强度有所回落,但是其消费韧性仍然存在。近年来新能源汽车异军突起,新能源汽车在汽车产量中的占比不断提升,很大程度上推升了当前的汽车产销。2023年新能源汽车购置税减免将继续推行。2023年5月汽车产量当月值同比增加21.1%。此外随着房地产、基建行业发展,重卡产销也将有所恢复。
(2)家电内需潜力释放 农村仍有广阔空间
2022年家电行业整体表现平平,主要原因在于国内房地产行业萎靡,作为房地产的相关行业家电表现自然受限。但是随着经济温和复苏,2023年家电行业表现良好,中国家电取得了长足进步,2023年5月同比产量增加18.3%。2023年5月四大家电都保持高速增长,其中冰箱和洗衣机增长率分别达到28.4%和29.4%,彩电同比增速达到10.9%,空调当月同比增速达到18.3%。
展望2023年下半年家电行业将延续改善趋势,外需虽然有所走弱,但家电主销市场仍在国内,随着房地产市场企稳回暖和人民消费水平提高,预计家电产量同比持续增长。
对比农村平均每百户耐用消费品拥有量和城镇家庭平均每百户耐用消费品拥有量,农村每百户安装空调数量为92.2台,城镇家庭平均每百安装空调163.5台。农村和城镇每百户安装耐用品总计分别为409.4台和489.1台。农村每百户安装空调数量仍有较大的提升空间。
(3)机械制造业成功转型 需求显著修复
2022年工程机械整体表现不佳,主要在于房地产市场萎靡和基建发力相对延后。以挖掘机为例,2022年12月挖掘机当月产量22751台,处于历年同期最低值。
展望2023年机械制造行业有所改善,虽然外需下滑影响出口,但是考虑到房地产行业逐步企稳和基建适度发力,将提升工程机械的内需,而2022年12月1日之后根据生态环境部《非道路柴油移动机械污染物排放控制技术要求》的规定,工程机械将面临“国三”向“国四”排放标准的转化,据不完全统计预计未来5年全国每年将增加3万台设备的更新需求。以仪器仪表和工业机器人为代表的机械制造成功转型,近些年保持稳定增长。仪器仪表累计增速2.8%,工业机器人累计增速5.3%。
(4)制造业竞争力进一步增强 间接出口维持高位
制造业出口方面,中国保持高速增长。国内钢铁下游商品具有性价比优势,同时中国制造业产业链齐全,这些因素助推国内钢材间接出口大幅增加。以汽车底盘和液压挖掘机为例,中国主要企业液压挖掘机出口继续保持较高速度增长,2023年1-4月汽车包括底盘累计同比增长达76.5%,液压挖掘机出口同比增速12.2%,间接出口很大程度上弥补了国内需求下行造成的消费缺口。
华泰期货研究院对用钢结构进行了测算,根据华泰研究院的测算,地产用钢量逐年下降,制造业用钢量增加。测算2023年地产用钢量降低到18.8%,基建用钢量22.5%,制造业用钢量增加到52.6%,中国钢材消费结构出现明显变革。
五、下半年展望
2023年钢材的供需主要受到以下几个方面影响:
1)下半年宏观政策力度及经济恢复情况:2023年上半年经济弱复苏,企业信心不足,生产经营活动放缓。下半年钢材下游企业经济活动是否能够逐渐好转,带动钢材需求的增加;
2)钢材高位出口能否持续:2023年1-5月钢材出口总计3637万吨,2023年5月钢材出口当月同比增加7.7%,2023年上半年得益于中国钢材的价格优势,钢材保持强劲的出口势头,2023年下半年该趋势能否持续,将直接影响钢材供需平衡;
3)钢铁企业利润情况能否支撑高铁水产量:2023年上半年铁水产量维持高位,当钢铁企业在亏损情况下,会大幅减少粗钢生产,直接影响钢材供需平衡,下半年钢材利润情况是否支撑高铁水产量;
4)平控政策执行不及预期:粗钢平控政策不及预期,粗钢维持较高水平,在钢铁产能较大的情况下,钢材供应将呈现偏宽松格局,钢材价格跟踪随原料端价格运行。
4月14日财联社报道,2023年粗钢产量调控政策定调为平控,即在2022年10.18亿吨基础上不增不减。根据实施情况进行动态调整、总量控制。目前虽未明确具体时间,但今年压产时间线仍可参照2021年路线。
根据统计局公布的1-5月粗钢产量及同比数据测算,1-5月国内粗钢产量近4.45亿吨,其中5月份粗钢产量9012万吨,日均粗钢产量312万吨。考虑到6月份产能平控政策尚未落地,根据目前的粗钢产量推算,6月份粗钢产量基本维持8640万吨,日均粗钢产量将达到288万吨。按照粗钢平控要求,根据2022年1-5月份粗钢产量推算,2023年6-12月份粗钢产量将同比减少961万吨以上,2023年7-12月份日均粗钢产量降为262万吨,比2023年6月份日均粗钢产量减少26万吨。
华泰期货研究院对粗钢供需进行测算,2023年6-12月粗钢需求高于去年同期(2023年6-12月产量、消费量为预判数据),钢材总库存呈现逐步降低趋势,到2023年12月份钢材总库存降低到1519万吨。粗钢12月当月供需缺口达到401万吨。
下半年钢材供需两种情况:1)粗钢产量平控:将使成材增量受到抑制,在钢材消费存在韧性和库存超季节性去化的背景下,成材端有望呈现供需错配,持续关注信心修复后补库与钢材超跌反弹。2)粗钢产量正常生产或者下半年平控政策执行不及预期:在钢铁产能较大的情况下,钢材供应将呈现偏宽松格局,钢材价格跟踪随原料端价格运行。
六、总结
房地产行业低迷情况下,钢材消费仍表现为韧性十足。中国钢材在地产低迷、传统基建增长乏力的情况下,铁水产量继续保持较高水平,2023年5月中国日均铁水产量达到242.3万吨。2023年5月粗钢消费达到288.4万吨,处于近些年同期历史高位水平。在铁水高产量的同时,五大材仍维持着缓慢去库,库存低于去年同期水平,且去库斜率较大。2023年5月全口径铁元素达到历史同期最低水平,也侧面证明了消费的韧性。
中国钢材消费结构出现变革,地产行业用钢低迷。2023年房地产的各项数据仍在持续走弱,新开工、施工和竣工面积降幅未见明显收窄,房地产开发投资额从年初同比负增长一路降至目前的-16%。按照地产行业进行测算,2022年地产行业用钢降幅为17.6%,2023年4月房地产用钢降幅为26.9%,地产行业成为钢材消费的拖累项。但是,随着国内经济结构转型和产业升级,钢材消费逐渐变的更为多元化,中国整体粗钢累计消费降幅不大。
得益于新基建和中国制造业转型升级,中国钢材消费表现良好。而以风电、光伏、5G基站建设为代表的新基建增速加快,2022年太阳能装机容量增速为59.3%,随着新能源的发展,中国电网新增长度逐步增加,2022年增幅25.1%。基建用钢量仍在增加,以唐山地区型钢、角钢产量为例,同比增速分别为14.9%和20.4%。2023年5月中国制造业固定资产投资同比增长6.0%,汽车制造业累计增速达到17.9%,而传统的纺织业出现明显的降低,累计同比降低3.6%。汽车制造业目前成为中国制造业的一张闪亮名片,尤其以新能源汽车为代表,目前中国已经成为汽车第一大出口国。2023年5月汽车产量当月同比增加21.1%。
中国钢铁工业仍保持全球强大的竞争力,2023年粗钢出口量仍保持高速增长。中国在保持粗钢出口高位的同时,以制造成品形式出口量增速加快。以汽车包括底盘和液压挖掘机为例,2023年1-4月汽车底盘累计出口同比增长达76.5%,液压挖掘机出口同比增速12.2%,间接出口很大程度上弥补了国内需求下行造成的消费缺口。
下半年产能平控实施情况下,钢材利润有望扩张。华泰期货研究院对下半年钢材供需进行测算,2023年6-12月粗钢需求高于去年同期(2023年6-12月产量、消费量为预判数据),钢材总库存呈现逐步降低趋势,到2023年12月份钢材总库存降低到1519万吨。粗钢12月当月供需缺口达到401万吨。钢材库存降低到历史绝对低位。产量平控政策下,废钢全年维持增量,铁矿石和双焦供需下半年将出现逆转,原料端出现供应逐步宽松进而导致成本重心下移。经济持续向好,粗钢仍将维持较高的需求,在粗钢产量平控的背景下,成材端会有望呈现供需错配,成材在原料价格松动的情况下表现为扩利润。
■策略
结合宏观预期和粗钢产量平控政策,粗钢产量平控将使成材增量受到抑制,在钢材消费存在韧性和库存超季节性去化的背景下,成材端有望呈现供需错配,持续关注信心修复后补库与钢价反弹。
■风险
疾病因素的不可控、海外经济加速衰退、产业政策执行不及预期等风险。

资讯编辑: 茉莉
资讯监督/投诉:福克斯 021-60100399-681
