铝消费“隐秘的角落”—电池箔
来源:找钢指数
2023年11月01日 14:00
专栏:铝
铝是一种高耗能且高碳排放量的金属,在当前全球减碳达成共识的背景下,同时在国内“双碳”及“能耗双控”政策的制约下,电解铝行业将面临一场影响深远的变革。我们将持续对电解铝产业深入挖掘,从政策到产业、从宏观到微观、从供给到需求,探究每个环节可能存在的变量,并评估其对未来铝定价可能造成的影响。
摘要
电池铝箔属于铝板带箔品类之一,也是电池集流体的重要组成结构。长期以来由于成本及质量占比较低,需求支撑不足等原因,在新能源车行业爆发之前,市场关注度较低。
自2022年以来电池箔产能产量呈现井喷状态,当年新增产量增速达到70%;2023年铝板带箔新增产能电池箔项目数占比达到60%,而新增新能源汽车项目中电池箔产能占比更是达到71%。电池箔强劲的需求大幅提升了电池箔的利润空间,同时抬高了厂商的生产热情。
我们分别按照三类用途对电池箔未来总需求进行预测。动力电池方面得益于新能源汽车高速发展,电池铝箔需求具备稳定增长预期,预计22/23/24年动力电池电池铝箔需求分别达到19/25/33万吨;储能电池在“双碳”+5G发展背景下应用前景广阔,预计22/23/24年储能电池电池铝箔需求分别达到3.3/4.8/6.6万吨;消费电池受电子产品迭代支撑需求稳定增长,预计22/23/24年储能电池电池铝箔需求分别达到2.4/2.7/3.1万吨。
总体来看,在动力电池基本盘支撑下,储能电池及钠离子电池两大催化将助推电池铝箔需求高增。从结构看,锂电池箔需求量仍然占主导。结合目前钠离子生产推进进度来看,我们对钠离子电池渗透率假设偏保守。需要注意钠离子电池迎来商业化量产的时点,待到市场消化其性能优势后,需求或超预期。
目录
正文
一、一个疑问:为何说电池铝箔
是铝消费“隐秘的角落”?
1.1铝箔在电池结构中较为“隐秘”
铝加工制造行业主要产品为铝型材和铝板带箔,铝板带箔是铝锭通过轧制(压延变形)得到的薄化产品,据产品厚度可分为铝板带(>0.2mm)和铝箔(<0.2mm)。铝箔具备优异的防潮、气密、导电等性能,广泛应用于绿色包装、家用、家电、锂电、交通、建筑装饰等多个领域。铝箔按下游应用领域可分为包装箔及容器箔、空调箔、电子箔、电池箔等,其中包装及容器箔、空调箔占据铝箔主要市场。2023年7月,铝板带箔单月产量达到113.56万吨,建成产能已达到2067万吨。
铝箔因其良好特性在锂电池中充当正极集流体。电池铝箔具有良好的导电性、质地较软、成本优势、高电位下性能稳定不易氧化等特点,而上述特点良好适配动力电池对集流体的要求。目前新能源汽车采用的动力电池包括三元锂电池和磷酸铁锂电池,都属于锂离子电池。我们以锂离子电池为例,当电池带电时,离子通过电解质由正极流向负极:当电池处于放电过程中时,正极和负极之间会发生化学反应,由此产生的电压将能够驱动外部负载移动。如左下图4所示,对于典型的锂离子电池来说,正极是将正极材料(如LFP、NCM)涂布在铝箔集流体上,负极是将负极材料(如石墨、LTO)涂布在铜箔集流体上,缠绕在一起的正极片和负极片之间有一个隔膜。将正负极片一起放入电池盒内,注入电解液,并进行真空封装产出得到电池。
电池铝箔质量及成本占比较低,在锂电池成分中较为隐秘。电池铝箔重量占比5%,次于正极材料、负极材料、电解液、铜箔;成本约占锂电池总成本的3%,次于锂电池正极材料、隔膜、负极材料、铜箔、电解液,较低的质量及成本占比往往容易让人忽视其重要性。
铝箔用作正极集流体兼具性能及成本优势。为进一步说明电池铝箔的重要性,我们可以将其与其他材质进行对比。1)化学性质方面,铝表面具有致密的氧化层,且化学电位较高,能够阻止集流体的氧化和被电解液腐蚀,同时也不会发生嵌锂反应(LiAL合金化反应);2)机械性能方面,易于加工,机械强度好,可焊接可铆接,质地较软,可以保证极片在卷绕时不发生脆断,同时导热性和导电性较好;3)成本方面,储量大,成本仅占锂电池总成本3%,不属于重金属或战略性金属资源。
电池铝箔纯度较高。目前市场所产出的电池铝箔以1060、1070、1100、1235等型号合金为主,而以上合金均属于1000系列。该系列合金含铝量较多,纯度可以达到99.00%以上。由于不含有其他技术元素,所以生产过程比较单一,价格相对比较便宜,是目前常规工业中最常用的一个系列。以东兴铝业为例,其采用1235型号合金锻造电池铝箔,含铝量达到99.35%。
1.2电池铝箔缘何为铝消费“隐秘的角落”?
目前电池箔产销在铝板带箔品类中相对较低。消费方面,据SMM统计,2022年电池箔占铝消费比例仅为1%。生产方面,电池箔2022年铝板带箔细分产量中,罐体料产量188万吨,罐盖料50万吨,汽车板46.2万吨,钎焊材78.8万吨,包装箔240万吨,空调箔86万吨,电池箔26.3万吨,电极箔9.8万吨,双零箔70.5万吨。根据上述统计数据,电池箔产量占比仅有3%,原因可能有二,1)电池箔产能已接近天花板或2)目前厂商所接到的电池箔订单并不多,也即电池箔过往需求支撑不足。这个问题可以由产量及产能数据解答,2021年国内电池箔产量/产能分别为12.8/19.2万吨,到2022年国内电池箔产量/产能分别达到了26.3/45.4万吨,对比来看,产能达到天花板的说法并不成立,且2022年产能利用率出现明显下滑,由67%下降至58%。电池箔产销相对较低或者说成为“隐秘的角落”的原因还是过往市场需求支撑不足,尤其是在新能源车行业爆发之前,厂商并没有意识到其潜在的盈利空间,生产意愿并不强烈,也自然未得到应有的关注度。
1.3“隐秘的角落”或将不再隐秘
承接前文论述,多数厂商选择铝板带箔其他品种的根本原因在于过往市场需求不足,尤其是在新能源车行业爆发之前,厂商并没有意识到其潜在的盈利空间。而盈利空间又可以简单拆分为单利与数量的乘积,结合电池箔具体而言就是电池箔的单位毛利及电池箔的市场需求。这里我们分别从单位毛利和需求空间切入,论述“隐秘的角落”即将不再隐秘的背后逻辑。
电池箔具备可观的毛利水平。结合我们对市场现状的总结和推断,在已有行业龙头的良好示范下,更多厂商将聚焦电池箔这片盈利空间极佳的“净土”,我们可以从行业现龙头鼎胜新材入手,展开分析。根据鑫椤咨询数据,2022年鼎胜新材在电池箔赛道市占率达到了49%,基本覆盖了半数市场需求。在高市占率和技术的加持下,鼎胜新材在电池箔领域议价能力较强,近年来电池箔产品毛利率未跌落25%,相较于铝板带箔其他品类产品形成了不可跨越的盈利鸿沟。具体来看,17-21年其电池箔产品毛利率呈现小幅上升的走势,2021年达到29.7%,直逼30%的毛利水平;横向对比来看,其他品类铝板带箔产品毛利率均值仅为8.3%,双零箔作为毛利率次高产品与电池箔仍保持16%左右的盈利差距。作为赛道龙头,鼎胜新材的示范作用是不可小觑的,待到铝板带箔厂商意识到电池箔可观的盈利空间时,也正是揭开“隐秘的角落”神秘面纱之时。
占据铝板带箔超半数新增产能,电池箔理应具备广阔的需求空间。我们暂且以厂商新增产能作为对电池箔需求空间的数量预判,据调研,6月国内明确在建的铝板带箔项目约22个,新能源汽车相关项目占16个,涉及建设产能约172万吨,电池箔相关项目占13个,涉及建设产能约122万吨,电池箔项目数占比达到60%,而新增新能源汽车项目中电池箔产能占比更是达到71%。可见多数铝板带箔厂商对于电池箔未来需求空间给予了较高的预期,结合可观的单利毛利水平,电池箔盈利空间应当是非常可观的,也正是我们判断“隐秘的角落”将不再隐秘的逻辑。由于我们假设了新增产能是与电池箔需求空间紧密相连的,要形成对“隐秘的角落”不再隐秘证明的完整逻辑链条,还需要佐证电池箔具备广阔的需求空间,这也是本文的论述核心,后续的2、3部分将分别从定性及定量的角度详尽阐释。
二、两大催化:基本盘支撑下,
两大催化使电池铝箔成为最闪耀明星
我们预计在动力电池基本盘支撑下,储能电池及钠离子电池两大催化将助推电池铝箔需求高增。正是由于电池铝箔具备稳定增长预期,下游需求具有持续释放的潜力,厂商才拥有足够信心去提高产能,下文我们将逐一介绍。
2.1基本盘:新能源汽车驱动下动力电池需求稳定增长
新能源汽车高景气持续,动力电池符合稳定增长预期。作为锂电池在动力领域上的最大应用,新能源汽车受益于政策驱动、需求迅猛、成本下降、供给充足等多重因素影响,呈现快速增长趋势,而我国是全球最大的新能源汽车市场,据工信部数据统计,我国新能源汽车产销量连续6年位居全球第一。新能源车在整体汽车销量中的渗透率也稳步提升,2022年全年中国新能源汽车渗透率达25%,领先全球平均水平12个百分点,相当于美国的3倍多。2021年我国的新能源乘用车销量达到333.4万辆,占全球新能源乘用车销量的近一半,而在2022年我国新能源汽车产销再创历史新高,产销量分别完成705.8万辆和688.7万辆,同比分别增长96.7%和93.4%,我国新能源汽车的产销连续8年位居世界第一。在新能源汽车高速发展的背景下,动力电池具备稳定增长预期。
2.2催化剂:“双碳”目标下储能电池大有作为
储能电池以磷酸铁锂电池为主,其中铝箔成本占比与动力电池相近。由于磷酸铁锂电池牢牢占据储能市场,同时动力电池中磷酸铁锂仍然占据70%左右的市场份额,从主流动力电池及储能电池成本及质量分布看,电池箔占比相近,成本均在3%左右,质量占比则在5%左右。根据Mysteel调研,每GWh磷酸铁锂电池需要电池铝箔400-600吨。电池储能作为电能存储的重要方式,具有功率和能量可根据不同应用需求灵活配置,响应速度快,不受地理资源等外部条件的限制,适合大规模应用和批量化生产等优势,使得电池储能在配合集中/分布式新能源并网,电网运行辅助等方面具有不可替代的地位。目前主要电池储能技术有锂离子电池、液流电池、铅蓄电池和钠基电池等,锂离子电池占90%以上。三元锂电池因安全性问题被禁用,也让磷酸铁锂电池成功占据储能电池市场主导地位。二者主要差异在于热分解温度所对应的安全性,此前多辆新能源汽车因三元锂电池高温耐受性较差发生自燃。
在发电侧,储能电池主要应用于平滑出力波动,从而解决风光发电能源废弃问题;具体来看,新能源的发电时间和量的不确定性难以实现与需求端用电匹配的需求。利用电池储能装置与风电及光伏发电站联合运行,基于对电站出力预测和储能充放电调度,可以储存电站多余电量并且缓解因发电间歇性和波动性对电网形成的冲击;通过配置一定规模的储能系统,可以在电网输送通道受限以及光伏/风电满负荷工作的情况下,将发电电力储存在储能系统中,再通过储能反送至电网,从而实现减少光伏/风力电站弃风及弃光。
在电网侧,储能电池主要实现1)削峰填谷和2)快速调频的功能;调峰方面,削峰填谷顾名思义,即在用电负荷较高时快速提供发电能力以“削峰”,负荷较低时降低发电功率,并将自身作为用电设备用以“填谷”,从而实现电力生产和消纳之间的平衡。调频方面,中国电网的频率为50HZ,允许偏差为±0.2Hz,从而维持电网稳定运行,避免损害各类电器。实际运行中,当电网输出有功功率小于负荷需求有功时.系统频率会下降,反之则会上升,故需要调频来提高电网频率的稳定性。目前电力市场主要依靠火电调频,但储能系统调频具备更高的精确性,其输出功率与AGC(电力自动发电控制)指令匹配度高,调频效果更好。
在用户侧,储能电池主要实现1)电力自发自用和2)备用储能的功能。电力自发自用方面,用户可自行建立以分布式光伏为核心的户用光储系统。由于部分地区电价高昂且供电稳定性较差,光伏通常在白天发电,而用户一般在夜间负荷较高,通过配置储能可以更好地利用光伏电力,提高自发自用水平,同时降低用电成本。备用储能方面,5G通信基站等领域需要配置储能,用于备用电源。当发生停电故障时,储能能够供应储备的电能,避免故障修复过程中的电能中断。
“双碳”+5G发展背景下储能电池应用前景广阔,储能电池箔需求有望高增。双碳政策方面,新能源已成为“双碳”目标下能源发展的必由之路。国家发改委和国家能源局联合发布了《“十四五”新型储能发展实施方案》,提出到2025年,新型储能将步入规模化发展阶段。届时风光发电装机量将明显提升,提振储能发电侧需求。5G基站方面,在积极适应5G网络新业务要求,助力能源结构转型的背景下,“通信储能锂电化,锂电智能化”成为大势所趋。相较于传统的4G基站,5G基站的峰值功率可以达到4G基站的3-4倍,对于电力的需求大幅提升。在2G、3G、4G时代,站点电源以被动响应为主,缺乏主动规划,容易导致资源浪费。在更高的电力需求之下,如何提升5G基站的系统运行效率、减少资源浪费成为5G建设的重点。《信息通信业发展“十四五”规划》提出到2025年每万人拥有26个5G基站的目标,以中国14亿人计算,预计我国将建设超过360万个5G基站。5G基站进入大规模集中建设期,对储能电池的需求将会急剧增加,电池箔作为储能电池主要组件之一也将迎来上升周期。
2.3催化剂:政策助力下钠离子电池需求或超预期
钠离子电池具有以下特点:(1)高安全性和优秀的高低温性能。由于钠离子电池的内阻比锂电池高,在短路情况下瞬时发热量少,温升较低,热失控温度高于锂电池,因此具有更高的安全性。此外,钠离子电池的高低温性能优于其他二次电池。(2)具备良好的倍率性能和快充优势。钠离子电池能够适应响应型储能和规模供电,使其在储能领域具有很大优势。(3)储量丰富且具备低成本优势。钠资源价格显著低于锂,据中科海钠介绍,钠资源地壳含量丰富,占2.75%,锂资源仅占0.0065%。价格上锂资源价格是钠的75倍。电池成本上,钠离子电池相比锂离子电池,材料成本降低30%-40%。
降低总成本的同时,铝箔成本亦有所下滑。根据中科海钠测算,钠离子电池的材料成本相较于锂电池可以降低 30%-40%。而钠离子电池成本中占比最高的是正极材料,成本占比 23.77%;其次是电解液,成本占比 22%;负极成本占比 8.49%;隔膜成本占比 5.98%;铝箔成本占比 3.56%。相较于动力电池及储能电池而言,钠离子电池中铝箔成本占比基本持平,电池总成本留出30-40%的空间。根据Mysteel调研,每GWh钠离子电池需要电池铝箔700-1000吨。
钠离子电池在两大领域内应用前景明朗。动力电池方面,锂的离子半径更小、标准电势更高、比容量远高于钠和钾,在可充电电池方面得到了更早和更广泛的应用。然而,全球锂资源储量有限,随着新能源汽车的发展,对电池的需求大幅上升,资源瓶颈逐渐显现。由此带来的锂盐供需周期性波动对电池企业和主机厂的经营造成负面影响。因此,行业内部加快了对资源储备更加丰富、成本更低的电池体系的研究和量产进程。钠作为锂的替代品,在电池领域得到了越来越广泛的关注;储能电池方面,以电网侧应用为例,目前电力市场化改革正在逐步推进,电力现货交易市场体系也有望全面落地。届时具备低成本优势的钠离子电池储能系统将在竞价中占据价格优势,同时也能通过现货市场交易获得电量收益。
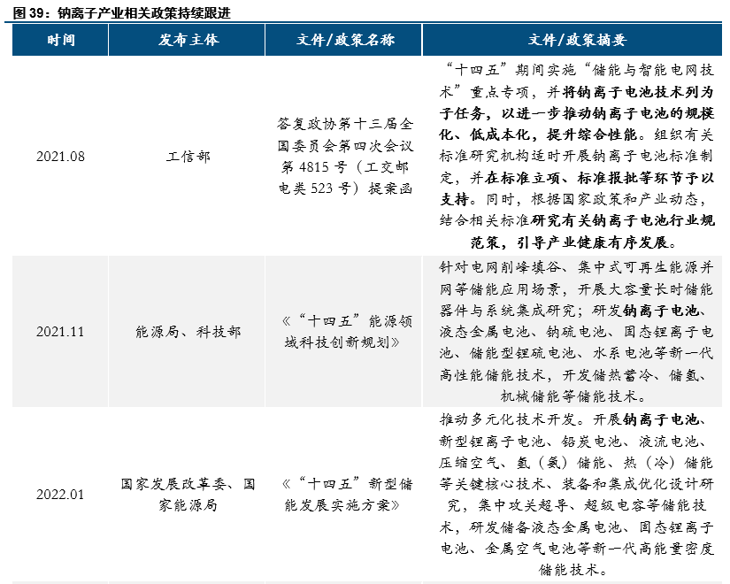
钠离子电池商业化进程有望加速。宁德时代和中科海钠为代表的企业已布局钠离子电池量产规划,有望推动钠离子电池的商业化进程。工信部也表示,有关部门将支持钠离子电池加速创新成果转化,支持先进产品量产能力建设。同时,根据产业发展进程适时完善有关产品目录,促进性能优异、符合条件的钠离子电池在新能源电站、交通工具、通信基站等领域加快应用;通过产学研协同创新,推动钠离子电池全面商业化。这意味着钠离子电池有望迎来国家政策支持,商业化进程有望获得政策助力。
正负两级通用,钠离子电池铝箔需求是锂电池两倍以上。锂与钠在物理和化学性质方面有相似之处,且理论上都可作为可充电电池的金属离子载体。工作原理上二者类似,都是依照“摇椅模型”进行充放电。但铝与钠同在低电位不会发生化学反应,而我们在上文也论述过,相较于铜箔,铝箔兼具成本及质量优势,因此钠离子电池正负两极集流体均采用铝箔。由于1)锂电池单用铝箔作为正极集流体,而负极集流体需求相比正极集流体更高;2)钠电池能量密度更低,意味着同样储存单位能量,所需钠离子电池体积/质量更高,钠离子电池铝箔需求将会是锂电池的两倍以上。待到未来钠离子电池商业化落地,并实现量产时,电池箔需求还将进一步释放。
三、三类用途:各用途电池铝箔用量测算
结合上述需求基本盘以及两大催化剂分析,我们将从定量角度对电池箔三类电池应用领域进行剖析,测算电池箔需求未来增量,用数据来解释为何厂商愿意大幅扩产。
3.1动力电池:新能源汽车电池装机需求高涨
鉴于第二部分我们已经介绍过动力电池需求现状,该部分我们直接切入国内动力电池未来需求预测。我们提出3点假设:
假设1:据中汽协预测,2023年国内新能源汽车累计销量为950万辆,同比增长35%;由于产销同比保持一致,我们假设2023-2025年新能源汽车产量增速分别达到35%/20%/20%;
假设2:1)由于市场对长续航的持续追求,以及高带电量商用车市场的快速增长,2)且据SMM统计,2023年1-7月新能源汽车月平均单车带电量已经达到0.43GWh,我们假设2023-2025年新能源汽车单车带电量分别为0.44/0.46/0.48GWh/万辆;
假设3:目前磷酸铁锂动力电池市占率在68%左右,假设市占率不变,每GWh动力锂电池需要电池铝箔400吨;同时假设钠离子动力电池渗透率在2023-2025分别为1%/5%/10%,每GWh动力钠电池需要电池铝箔850吨。
新能源汽车处于高速增长期,动力电池装车量快速提升。我们根据如下公式测算动力电池装车量:
动力电池装车量=新能源汽车产量*新能源汽车单车带电量
根据中国《新能源汽车产业发展规划(2021-2035年)》,至2025年,新能源汽车新车销售量达到汽车新车销售总量的20%,到2035年,纯电动汽车成为新销售车辆的主流,公共领域用车全面电动化。而目前国内新能源汽车的渗透率及增速近两年持续超预期,2022年渗透率已经达到25.64%。在测算结果支持下,我们认为新能源汽车还将延续较强走势,2023/2024/2025新能源汽车产量将达到953/1143/1372万辆,对应动力电池装车量418/526/663GWh。
按照假设3并结合动力电池装车量测算,2023-2025动力电池铝箔需求量分别为19/25/33万吨,其中动力钠电池铝箔需求量分别为0.4/2.2/5.6万吨,动力锂电池铝箔需求量分别为19/23/27万吨。
3.2储能电池:发电及用户侧需求拉动作用凸显
根据现有储能市场情况及政策导向,我们提出以下几点假设:
1)储能配比及配储时长:全国已有多数地区明确了新增新能源发电项目规制性储能配比以及配储时长。综合来看,2022年平均储能配比约为12%,配储时长约为2h。我们假设配储比例小幅上升,2023-2025年分别达到15%/18%/20%,配储时长变动忽略不计,仍为2h;
2)配储电站占比:我们假设新增配储电站占比逐年提升,且分布式光伏渗透率低于集中式光伏,而存量装机渗透率小于新增装机渗透率;
3)5G基站功率:目前几家主流的厂商的5G基站单系统的典型功耗分别为:华为3500W,中兴为3255W、大唐为4940W;我们取中间值3500W为假设值;
4)5G基站配储时长:我们假设充电时长为4小时,储能电站往往需要保证4小时的应急能源供应;
5)配电侧储能需求:我们按照CNESA预测数据,2023-2025配电侧新增储能需求分别为3.96/5.15/7.6GWh。
按照如下公式进行测算(用户侧集中式光伏与发电侧分布式光伏及风电同理):
新增发电侧储能需求=(集中式光伏新增装机量+风电新增装机量)*储能渗透率*储能配比*配储时长;
发电侧存量装机量=上期末发电侧存量装机量+(集中式光伏新增装机量+风电新增装机量)*(1-储能渗透率);
发电侧存量累计储能需求=发电侧存量装机*储能渗透率*储能配比*配储时长;
发电侧存量新增储能需求=当期发电侧存量累计储能需求-上期发电侧存量累计储能需求;
5G基站备用电源储能需求=国内新建5G基站数量*单站功率*配储时长
根据前述电力系统中三个场景的测算可得:2025年新增储能电池需求将达124.49GWh左右,其中未来5年增长潜力最大的场景为发电侧,2025年新增装机有望达66.71GWh以上,其次为用户侧,在国内强力政策及风口推动下,2025年新增装机有望达50.18GWh左右,而电网侧虽新增装机规模相对较小,2025年新增装机在7.6GWh左右,但由于调频调峰需求刚性,将长期占据一席之地。
前文已提到储能锂电池考虑到安全性目前以磷酸铁锂电池为主,按照1)每GWh磷酸铁锂电池需要电池铝箔约500吨,每GWh钠离子电池需要电池铝箔约850吨;2)钠离子电池渗透率2023-2025分别达到1%/4%/8%测算,2023-2025储能电池铝箔需求量分别为3.3/4.8/6.6万吨,其中储能钠电池铝箔需求量分别为0.1/0.3/0.8万吨,储能锂电池铝箔需求量分别为3.2/4.5/5.7万吨。
3.3消费电池:电子产品迭代支撑需求稳定增长
消费电池方面主要以3C电池为主,传统消费电子市场进入成熟发展阶段,近年来国内手机基本保持稳定增长。根据高工锂电数据,我国消费类锂离子电池出货量由2018年的31.4GWh提升至2021年的53.0GWh,年均复合增长率超19%。随着5G时代到来,智能手机等消费电子产品不断推陈出新,智能手表等新型可穿戴产品和智能家居产品迅速融入日常生活,需要具有更长的运行时间、更低的成本和更高的安全性,对电池容量的需求也在提升,将为消费类锂电池市场带来增量需求。
根据GGII数据,2022年我国消费类锂离子电池出货量为48GWh,同比下降10.3%。在消费类锂离子电池应用场景不断拓宽、产品技术更新迭代加快的背景下,消费类锂离子电池市场将恢复稳定增长,预计2023-2025年我国消费类锂离子电池出货量分别为59/66/75GWh,2025年出货量实现约75GWh。假设钠离子电池渗透率2023-2025分别为0.5%/1%/2%,按照锂电池箔需求400吨/GWh,钠电池箔800/吨测算得到2023-2025年消费电池箔需求量分别为2.35/2.67/3.06万吨。
3.4动力及储能电池主导需求走势,钠离子电池或为超预期因素
根据我们在3.1-3.3部分的测算,到2025 年,国内铝箔需求量望达42.7万吨。伴随着新能源汽车市场的快速发展和新能源发电配储要求下新型储能装机需求的爆发,锂电池行业迎来广阔需求。我们测算得到国内电池铝箔需求量有望从2021年的10.6万吨提升至2025年的42.7万吨;2023-2025年国内电池铝箔需求量分别达到25.1/32.7/42.7万吨,同比增速分别为37%/30%/30%,其中动力电池仍为增长基本盘,而储能电池后来居上超越消费电池在需求量排名中位列第二。
结构分类来看,锂电池需求量仍然占主导,结合目前钠离子生产推进进度来看,我们前文对钠离子电池渗透率假设偏保守。需要注意钠离子电池有望迎来商业化量产,待到市场消化其性能方面优势后,需求或超预期。
资讯编辑:可可
资讯监督/投诉:福克斯 021-60100399-681

