干货 | 印度钢铁产业的发展现状如何?未来发展潜力怎样?
来源:找钢指数
2023年11月05日 15:00
专栏:国际
一、印度钢铁产业的发展历程
印度钢铁产业起步于1947年,到2018年印度粗钢产量突破1亿吨,超过日本成为世界第二大钢铁生产国。从历史数据来看,印度的粗钢产量一直保持平稳增速,其中6、70年代经历是第一次高增速期,21世纪初经历第二次高增速期,在粗钢产量破1亿吨之后,叠加全球新冠疫情的影响,粗钢产量出现一定反复,但随后很快又进入稳定增长期,到2022年粗钢产量已超过1.2亿吨水平。
从产业结构上看,印度的长流程炼钢产量占比略低于短流程炼钢,2022年长流程粗钢产量近6000万吨,而短流程粗钢产量为6500万吨,印度国内的钢铁产业集中度偏高,长流程炼钢设备和产能集中在印度钢产量排名前十的大型钢铁企业,同时印度沿海地区还分布着大量的电炉企业,印度短流程炼钢普遍采取电弧炉+感应炉的冶炼方式,短流程炼钢水平比较有限,以生产低端长材品种为主,卷板系产品以及高性能钢材生产都集中在掌握高炉设备的头部钢企。
二、印度钢铁需求潜力
印度是大家公认的未来世界经济发展的新引擎,我们已经可以从此前大量的研究文章中总结出印度具备巨大的钢铁消费潜力的依据:印度仍保持着每年超1000万的人口增量;2022年印度的城镇化率仅为32%,这其中还包括很多诸如贫民窟这种居住条件简陋的城镇人口;印度的基础建设、房地产都有巨大的发展空间,印度的经济结构非常依赖以IT行业为代表的技术密集型服务业,制造业和建筑行业都比较滞后,人均钢材消费量还大幅低于世界平均水平,因此普遍预计未来印度将进入一个粗钢消费的加速爆发期,因此很多报告用印度当下与上世纪九十年代到二十一世纪头十年的中国作比较。但从统计数据上看,印度粗钢消费的增速非常平稳,仅仅略好于全球平均的增速水平,目前尚没有出现加速爆发的态势,这与印度的政治体制松散、社会贫富分化严重、投资周期偏长、投资效益偏低等方面问题有直接关联,考虑到这些限制性因素短时间内很难根本解决,以及中印之间的巨大社会经济体制差异,印度很难像中国一样出现明显的消费爆发期,人均粗钢表观消费的增速明显偏平缓,甚至可能在粗钢消费持续提升后进入到一个瓶颈期。
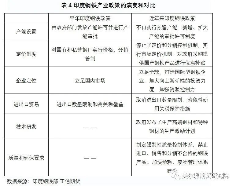
三、印度钢铁产业的发展政策
印度政府非常重视国内钢铁产业的发展,近几年来伴随着莫迪政府的制造业振兴计划,政府也加大了对钢铁产业的政策支持力度,以更好的匹配国内经济社会发展的需要。根据印度钢铁部年度报告显示,印度政府对于钢铁产业的发展政策可以进行大致的梳理和对比:
从印度 《国家钢铁政策2017》的政策要点来看,印度政府摒弃了很多此前的行政干预和管控措施,更加鼓励行业进行市场化运作,参与国际市场竞争,但政府还是通过补贴、鼓励国际资本投资等经济手段加强对国内钢厂进一步做大做强的扶持,由于钢铁产业是推进工业化和现代化的支柱产业,政府政策的倾斜力度还是非常突出。
四、未来20年印度钢铁产业发展的路径推演
1、印度钢铁产量的增速推演
首先我们对印度国内的粗钢生产进行推演,过去十年间印度粗钢产量的年均增长率由10%以上逐步下降至5%左右,增长率在稳步放缓,尽管根据印度 《国家钢铁政策2017》的规划,到2030年印度粗钢产能要达到3亿吨,粗钢产量2.55亿吨,但是我们认为这是印度政府的乐观预期,考虑到政府强调增量以高炉炼钢为主,增产同时要求提高产品质量和特种钢材占比,印度的增产压力主要集中在以SAIL、JSW、JSPL、TATA和AM/NS India为代表的头部钢企身上,但由于长流程钢厂的投资周期较长,而印度国内的投资环境并不理想,又进一步拉长了投资周期,国内几大钢企在前两年一轮新增产能释放后资产负债表普遍不理想,限制了后续进一步增产推进的力度,所以保守估计,我们认为到2030年印度的粗钢产量大致在2亿吨附近。
其次我们去看印度钢材生产在全球是否具有竞争力,印度的钢材贸易格局偏向于出口长材和钢坯品种为主,进口偏高端的钢材品种,这是一种国际分工中偏低端的贸易结构,但印度的优势在于生产成本偏低。对于印度想要重点发展的高端型钢材产品,则面临跟国际产品,尤其是中国市场产品进行比价,判断是自己进行生产更有优势还是从中国进口更有优势。尽管印度政府在政策上积极扶持新增高端钢材,但考虑到新产品的设备折旧分摊较高,新产品质量不稳定,市场认可度偏低,印度国内高端钢材品种的竞争力偏弱,直接进口仍然有较强的吸引力。
2、印度炼钢原料的保障性分析
我们已知印度的铁矿资源丰富,而焦煤偏紧缺,印度国内的优质铁矿主要供本国钢厂使用,且钢厂有优质矿山的实际控制权,这是印度炼钢成本偏低的最主要因素。而焦化产业则更多受制于焦煤供应偏紧的限制发展偏慢,印度国内的焦化厂基本是顺应高炉炼钢需求的快速提升而发展的,目前其焦化产能约5000万吨,目前能够确定的远期新增产能1500万吨,其余规划中的远期产能不确定性更高,所以总体看焦炭端的资源保障性还难有明显改观。
3、制约钢铁产业发展的主要障碍
如前序印度系列专题报告所述,印度国内制约钢铁产业发展的因素主要还是印度社会的底层制度因素和文化因素为主,首先,印度的联邦制政治体制导致中央政府的政策向下推行到各邦的阻力非常大,这是莫迪政府的制造业振兴计划一直达不到既定目标的最核心问题,这对钢铁产业这种高投入、投资周期长,对地方经济、就业等方方面面影响较大的产业来说更为明显;其次,印度国内的投资环境不理想,尽管政策鼓励力度较大,但对国际资本的吸引力仍不足;最后,印度缺乏足够的高素质产业工人基础,人才断层,人力资本结构畸形等问题突出。

资讯编辑: 元气
资讯监督/投诉:福克斯 021-60100399-681
